HOME   LIST
‹–   –›

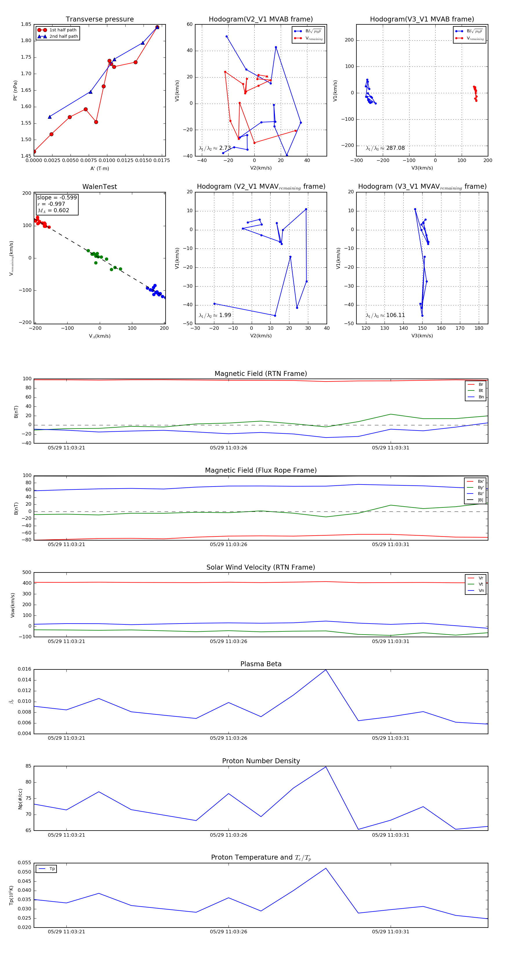
Flux Rope in 2022

Flux Rope Event 2022-05-29 11:03:20 ~ 2022-05-29 11:03:34 (15 seconds)


plot