HOME   LIST
‹–   –›

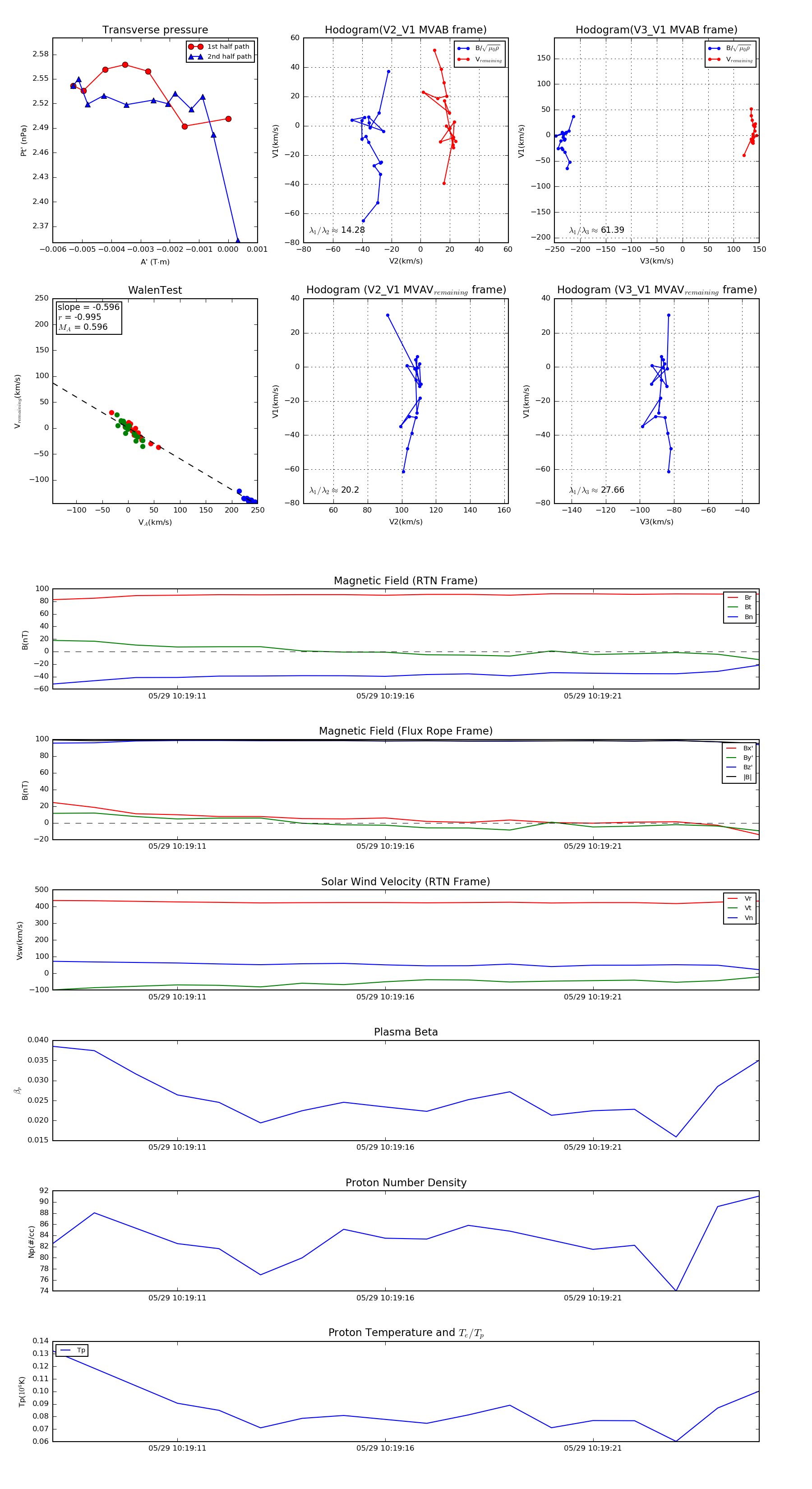
Flux Rope in 2022

Flux Rope Event 2022-05-29 10:19:08 ~ 2022-05-29 10:19:25 (18 seconds)


plot