HOME   LIST
‹–   –›

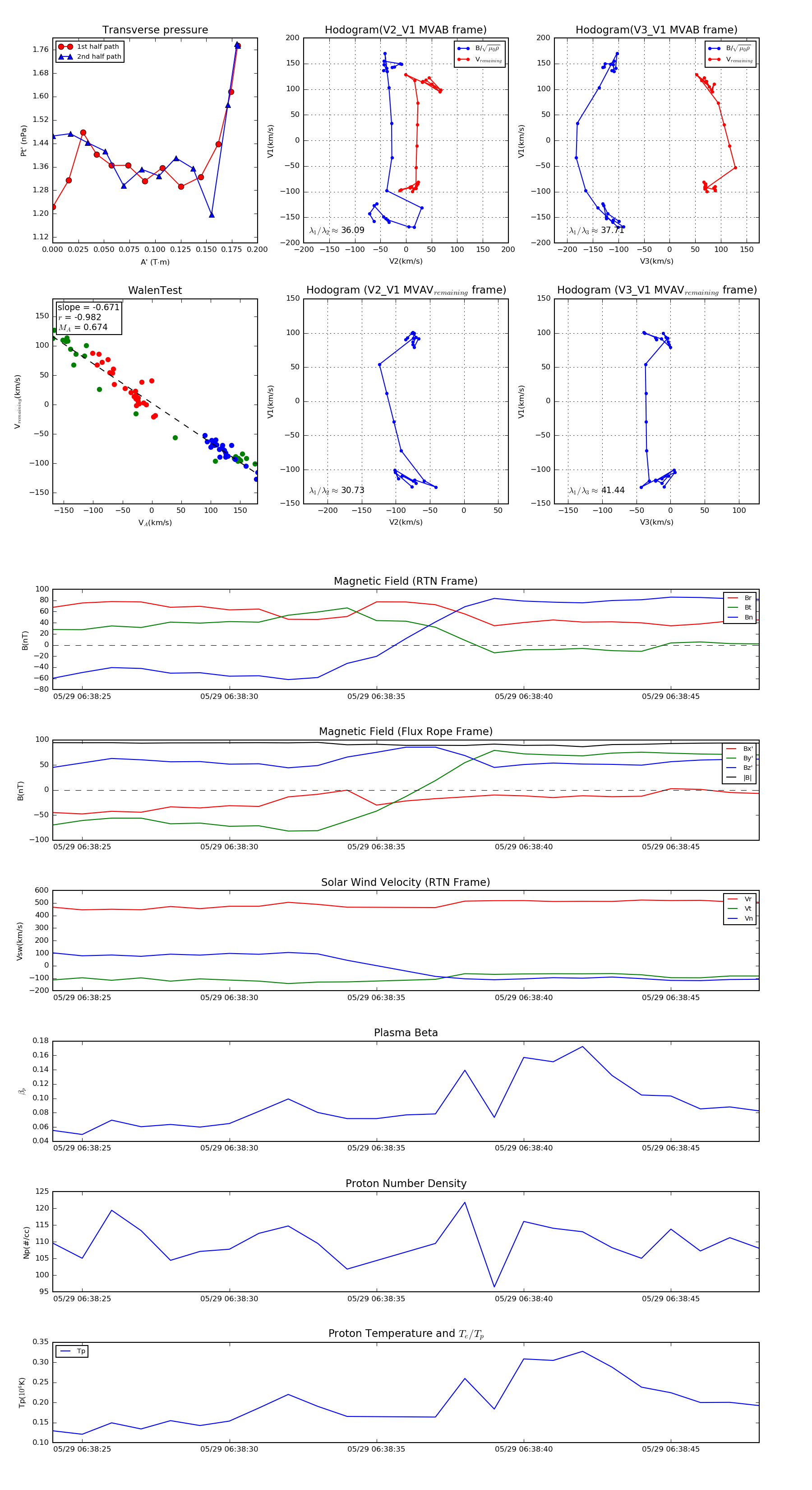
Flux Rope in 2022

Flux Rope Event 2022-05-29 06:38:24 ~ 2022-05-29 06:38:48 (25 seconds)


plot