HOME   LIST
‹–   –›

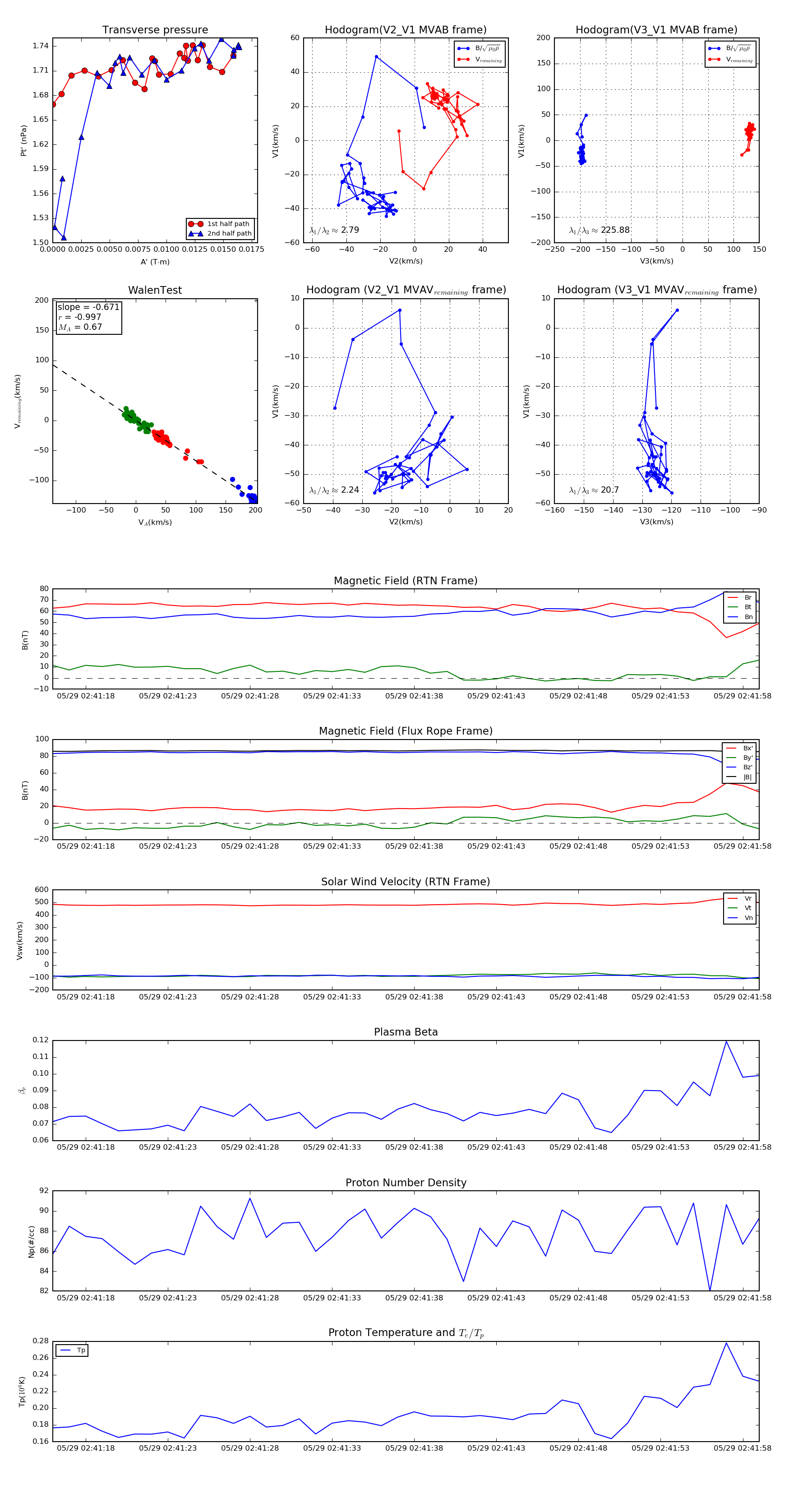
Flux Rope in 2022

Flux Rope Event 2022-05-29 02:41:16 ~ 2022-05-29 02:41:59 (44 seconds)


plot