HOME   LIST
‹–   –›

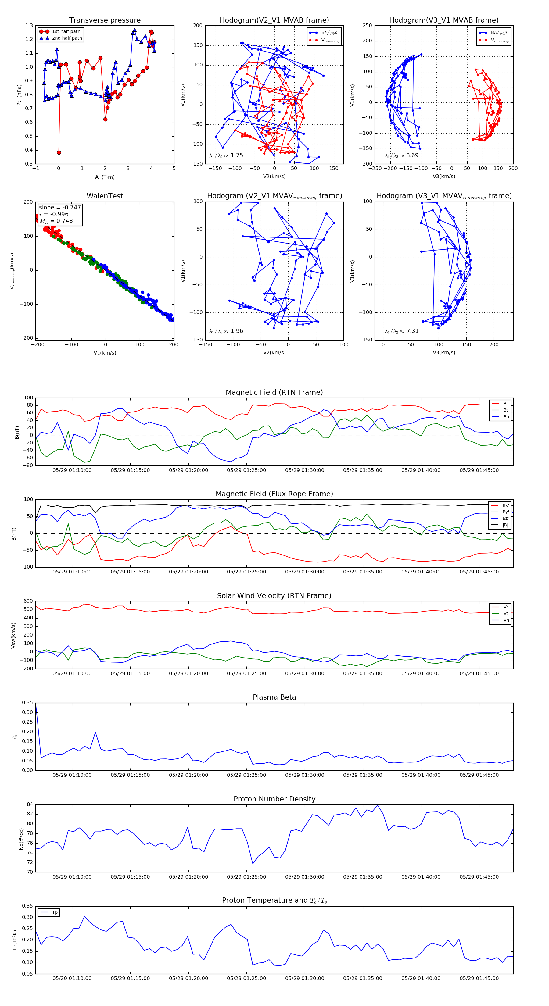
Flux Rope in 2022

Flux Rope Event 2022-05-29 01:06:52 ~ 2022-05-29 01:47:56 (2465 seconds)


plot