HOME   LIST
‹–   –›

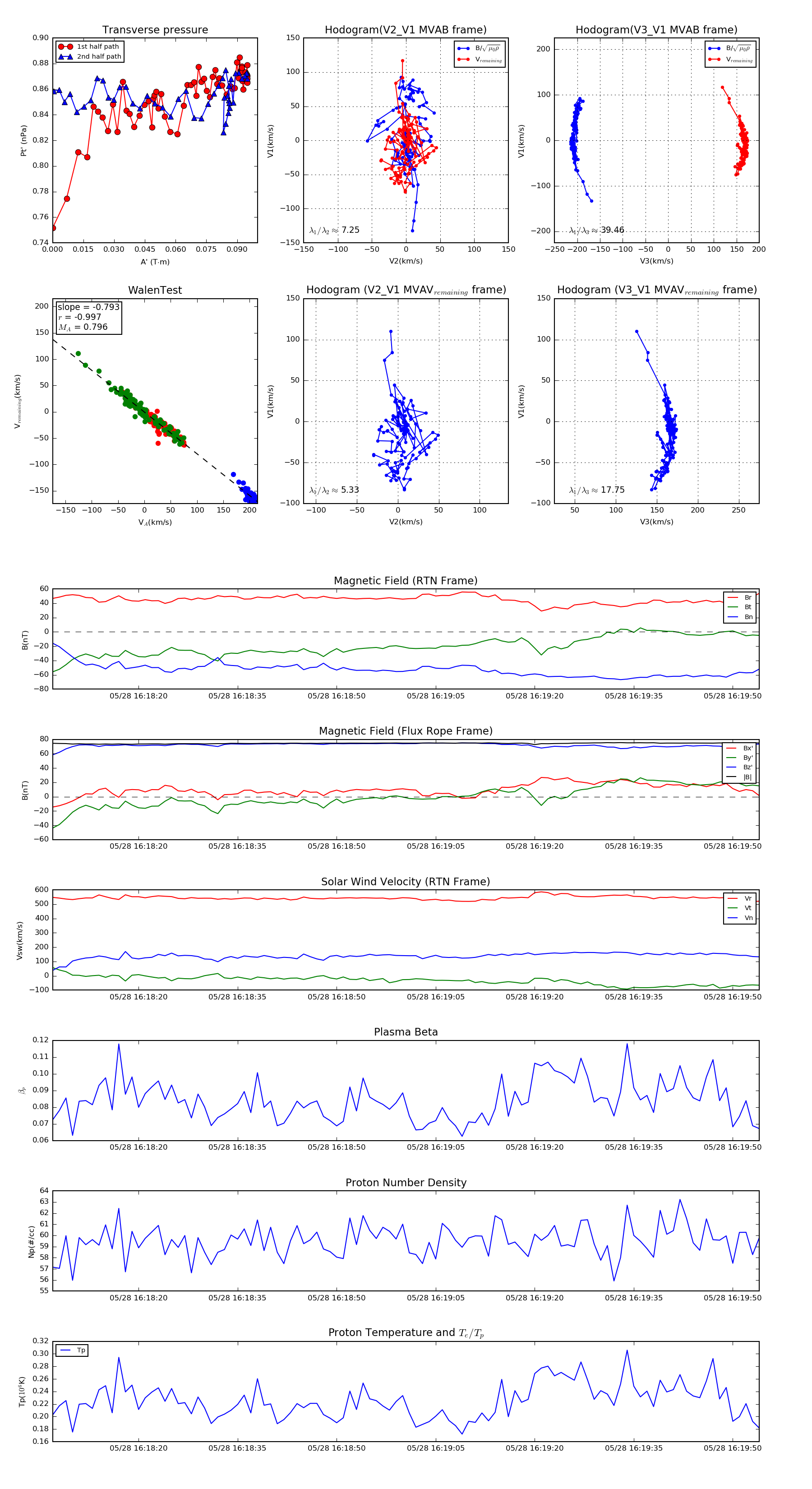
Flux Rope in 2022

Flux Rope Event 2022-05-28 16:18:07 ~ 2022-05-28 16:19:54 (108 seconds)


plot