HOME   LIST
‹–   –›

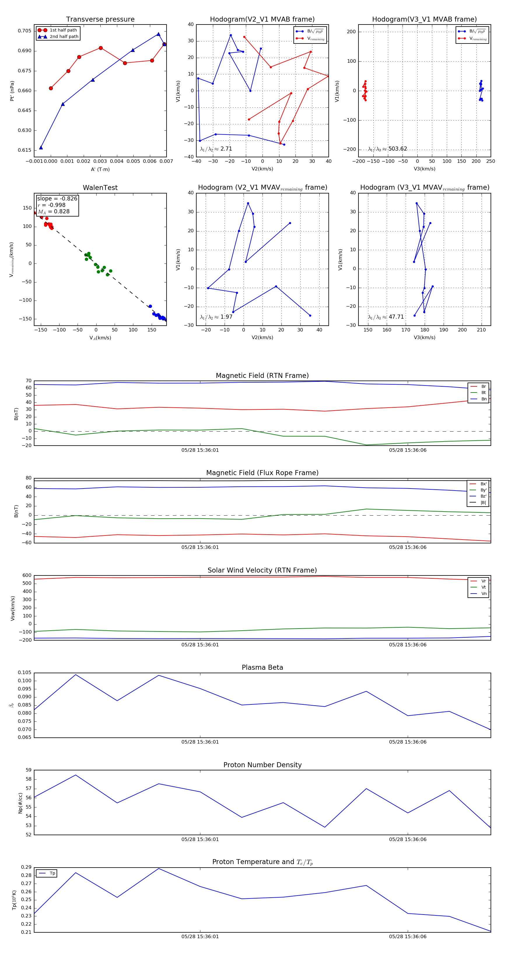
Flux Rope in 2022

Flux Rope Event 2022-05-28 15:35:57 ~ 2022-05-28 15:36:08 (12 seconds)


plot