HOME   LIST
‹–   –›

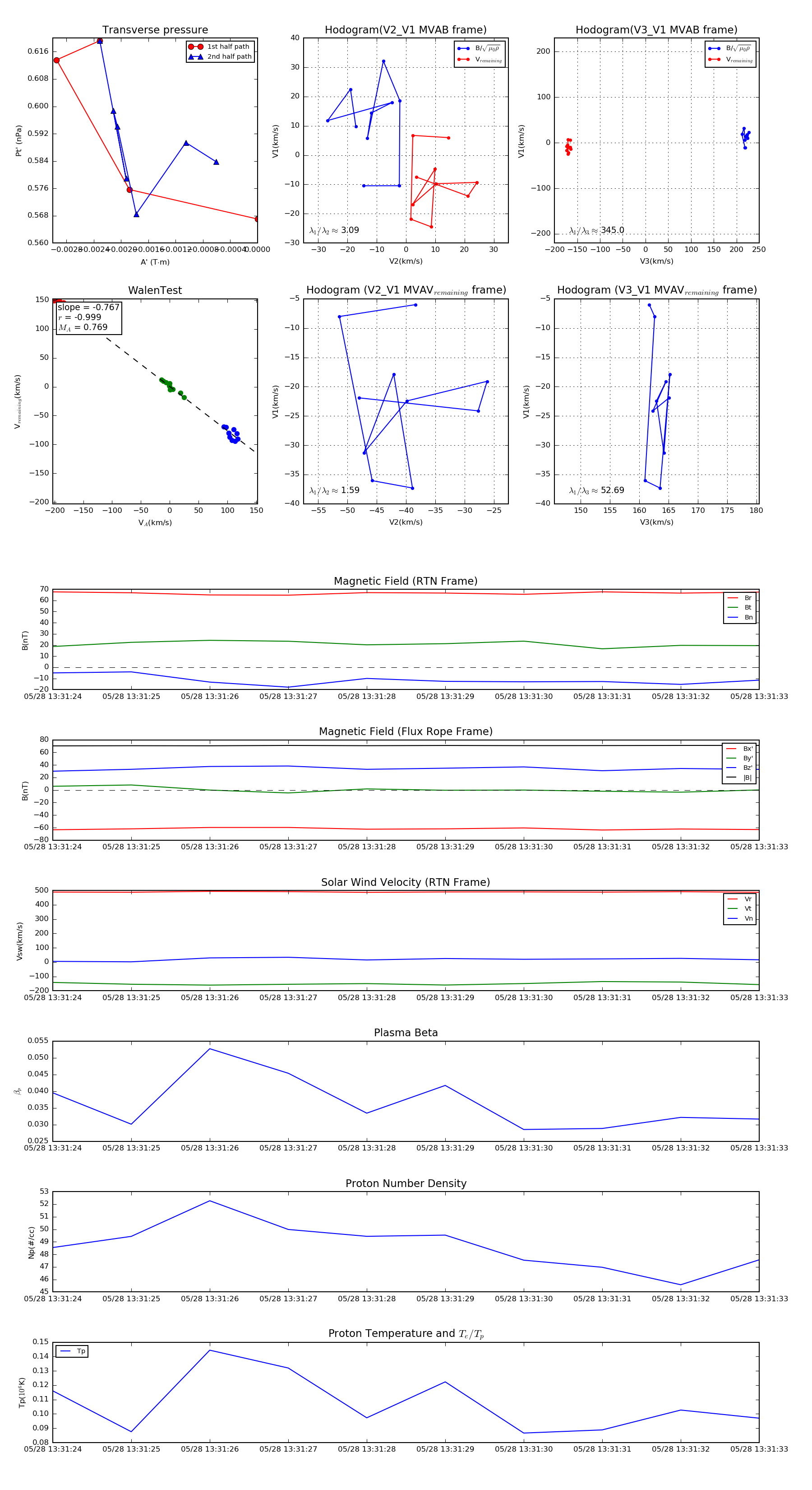
Flux Rope in 2022

Flux Rope Event 2022-05-28 13:31:24 ~ 2022-05-28 13:31:33 (10 seconds)


plot