HOME   LIST
‹–   –›

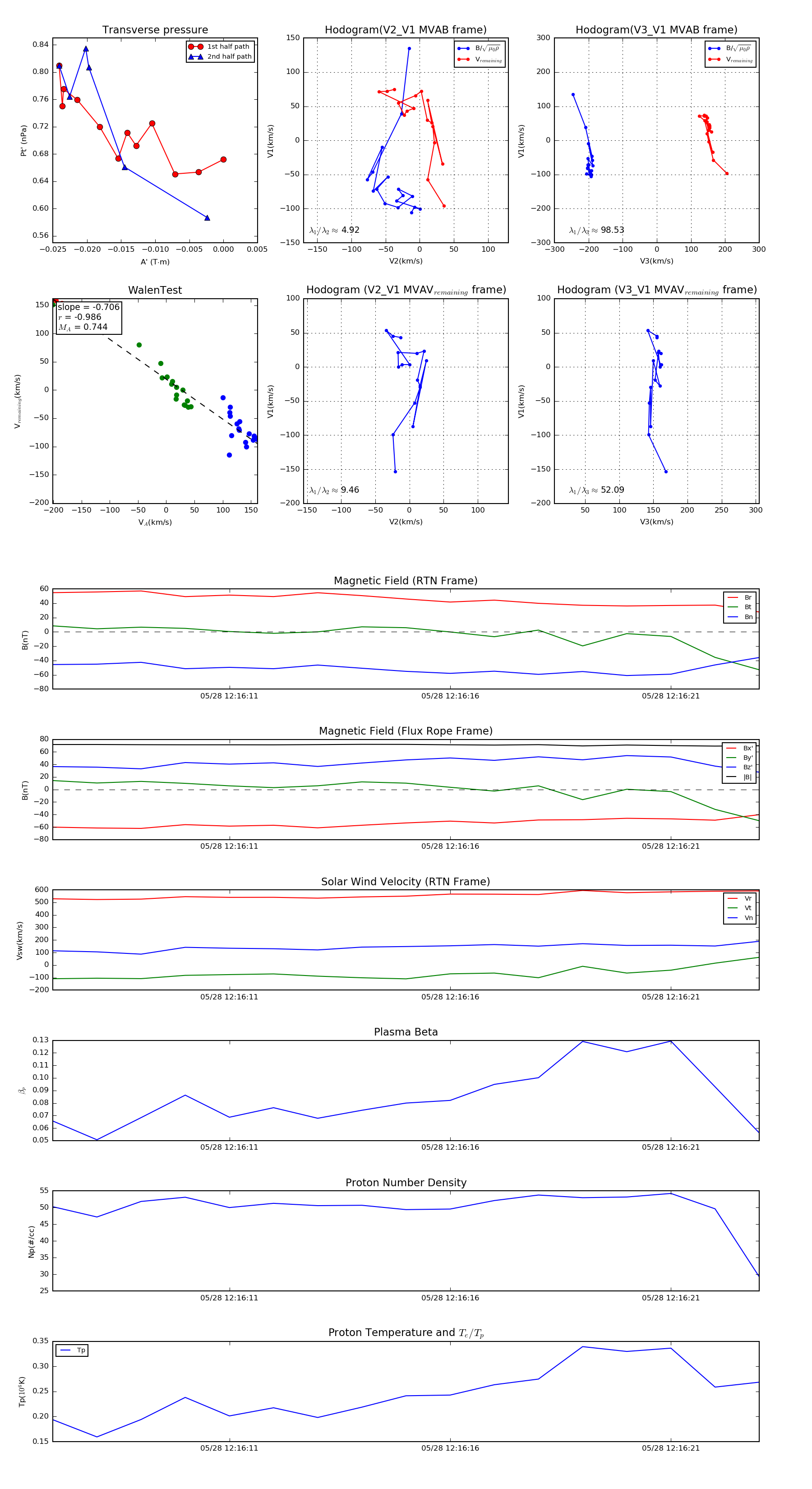
Flux Rope in 2022

Flux Rope Event 2022-05-28 12:16:07 ~ 2022-05-28 12:16:23 (17 seconds)


plot