HOME   LIST
‹–   –›

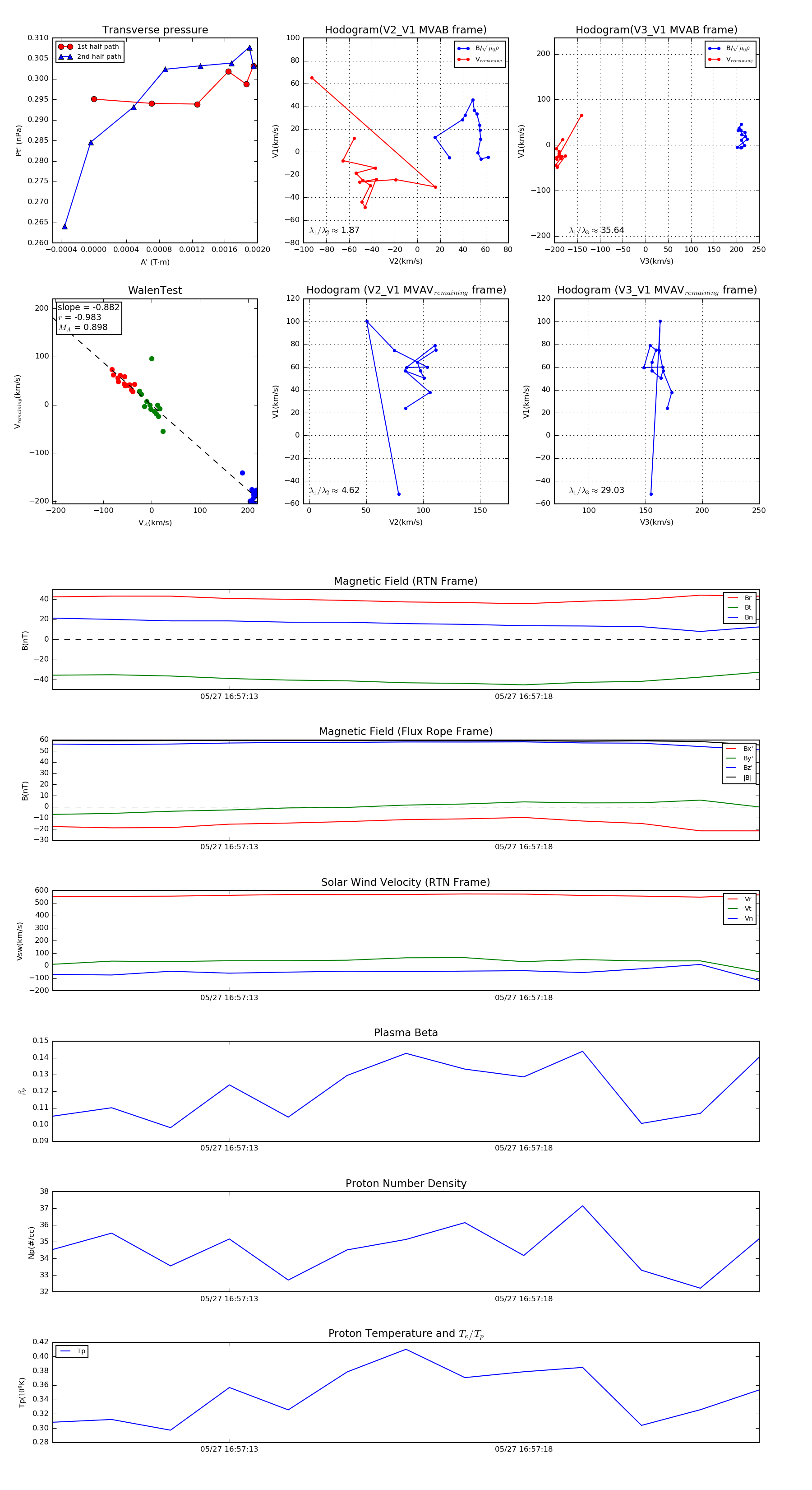
Flux Rope in 2022

Flux Rope Event 2022-05-27 16:57:10 ~ 2022-05-27 16:57:22 (13 seconds)


plot