HOME   LIST
‹–   –›

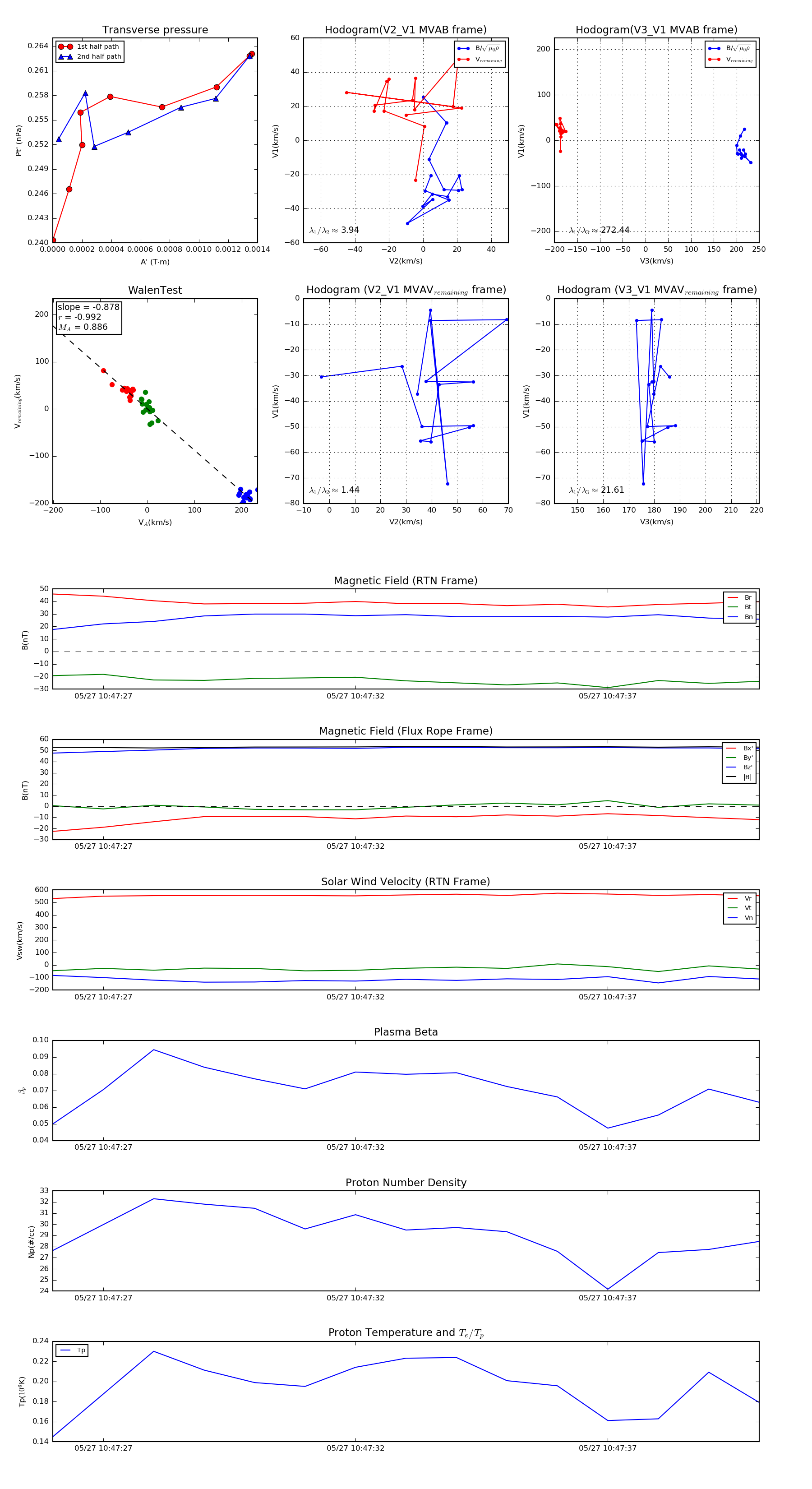
Flux Rope in 2022

Flux Rope Event 2022-05-27 10:47:26 ~ 2022-05-27 10:47:40 (15 seconds)


plot