HOME   LIST
‹–   –›

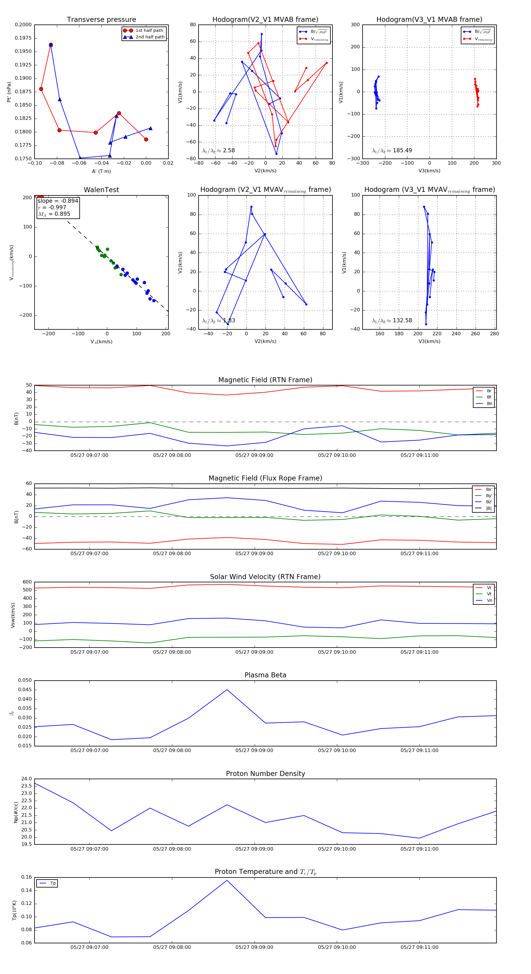
Flux Rope in 2022

Flux Rope Event 2022-05-27 09:06:20 ~ 2022-05-27 09:11:56 (337 seconds)


plot