HOME   LIST
‹–   –›

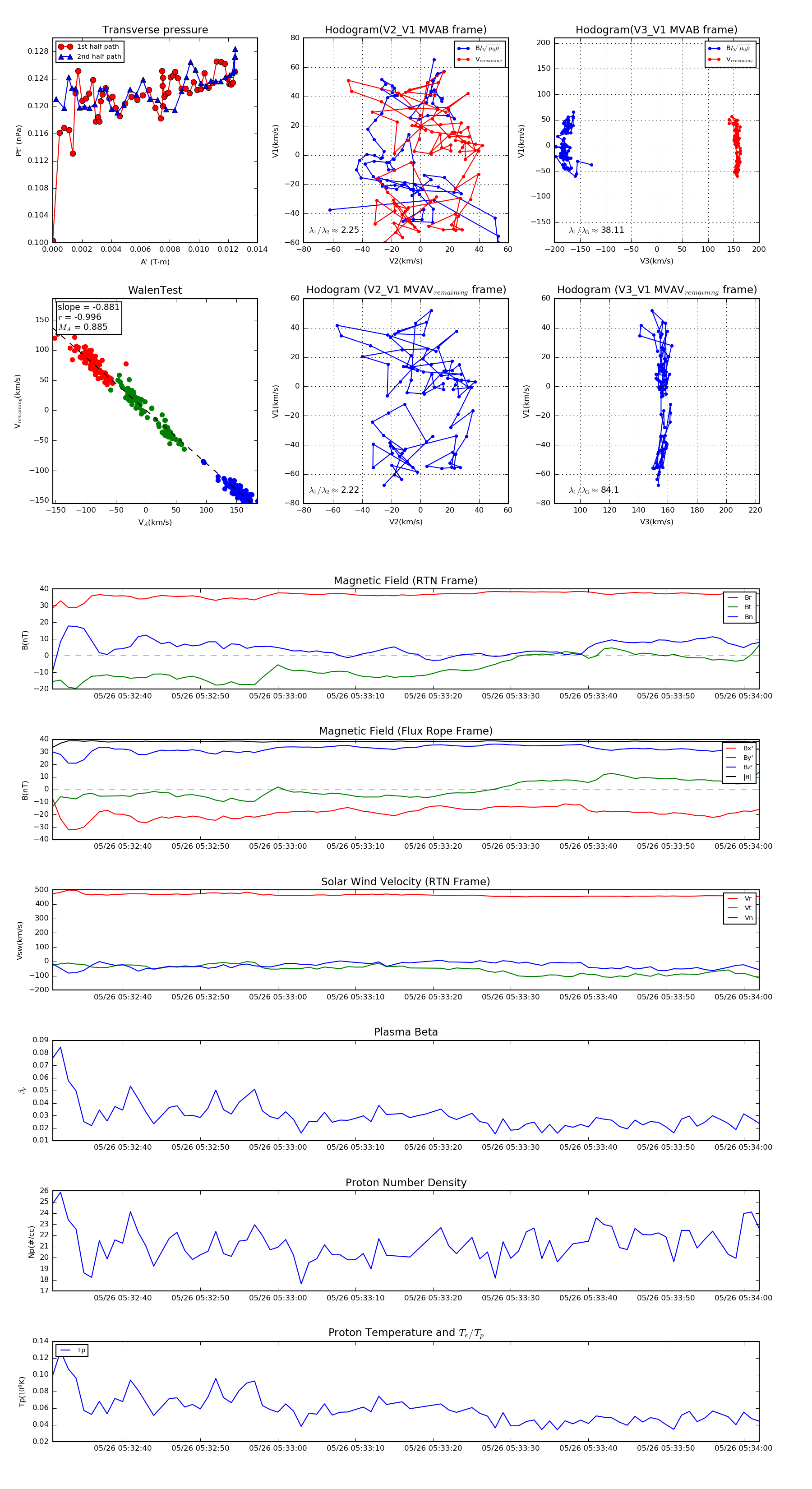
Flux Rope in 2022

Flux Rope Event 2022-05-26 05:32:31 ~ 2022-05-26 05:34:02 (92 seconds)


plot