HOME   LIST
‹–   –›

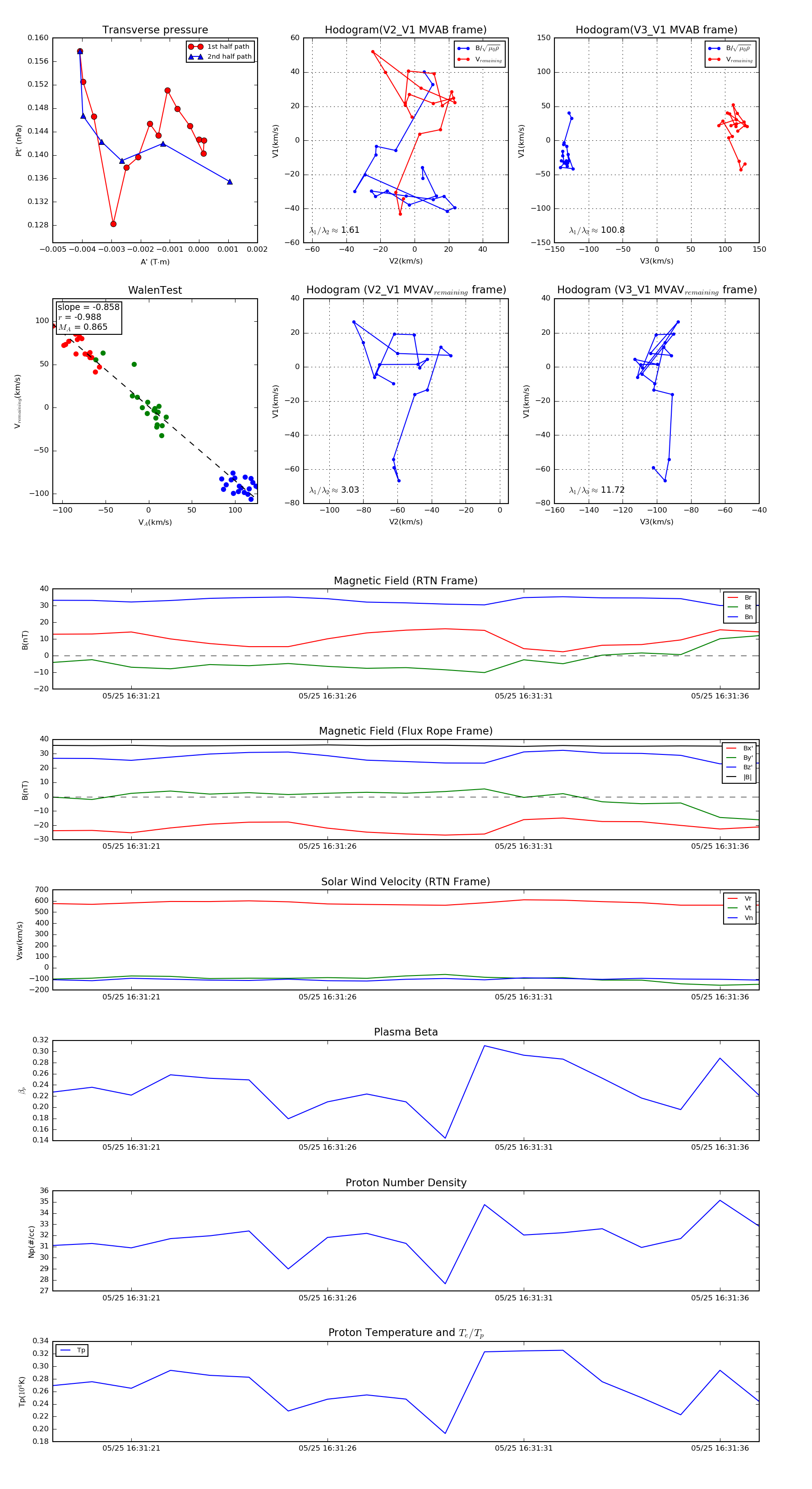
Flux Rope in 2022

Flux Rope Event 2022-05-25 16:31:19 ~ 2022-05-25 16:31:37 (19 seconds)


plot