HOME   LIST
‹–   –›

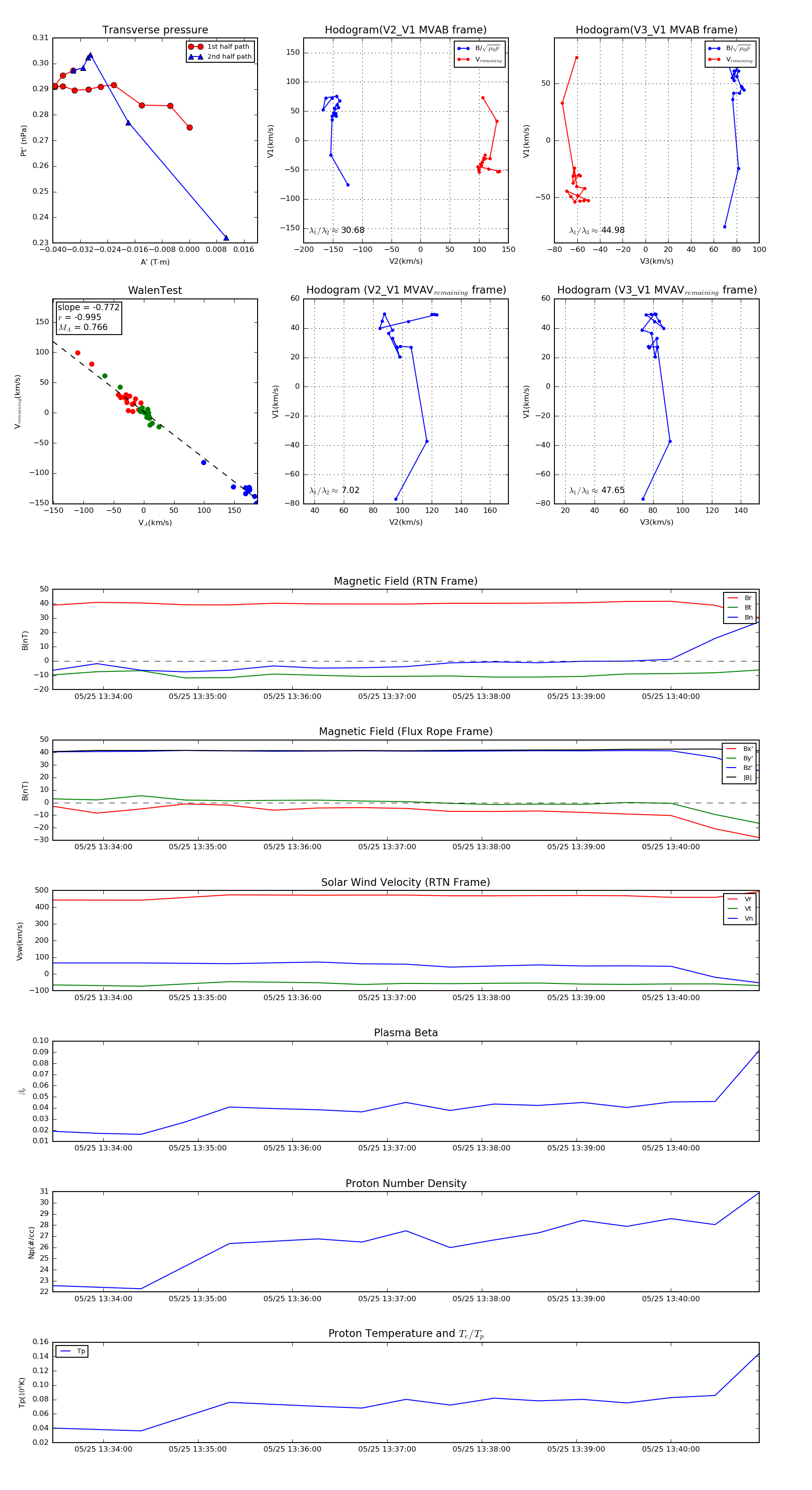
Flux Rope in 2022

Flux Rope Event 2022-05-25 13:33:28 ~ 2022-05-25 13:40:56 (449 seconds)


plot