HOME   LIST
‹–   –›

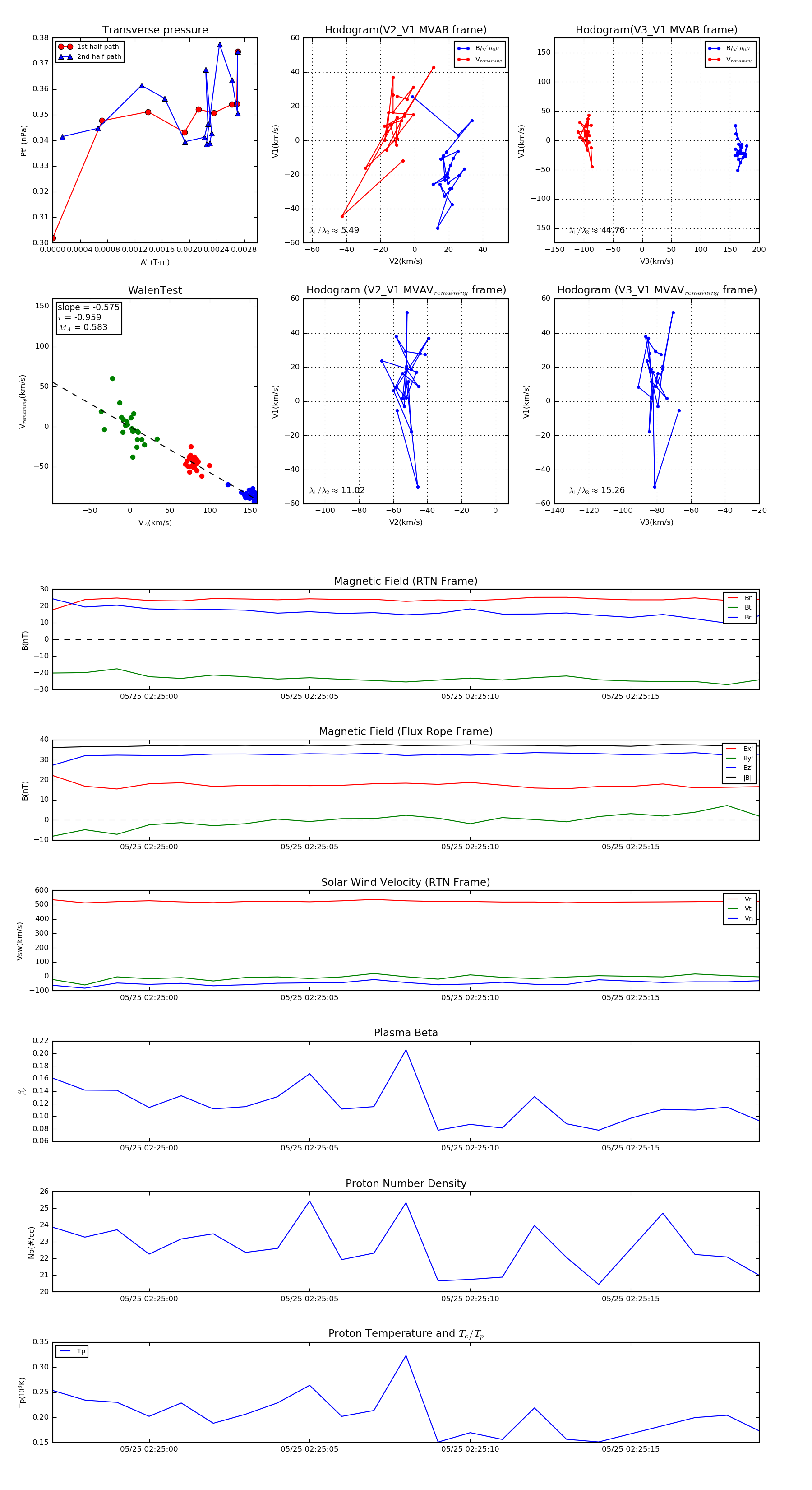
Flux Rope in 2022

Flux Rope Event 2022-05-25 02:24:57 ~ 2022-05-25 02:25:19 (23 seconds)


plot