HOME   LIST
‹–   –›

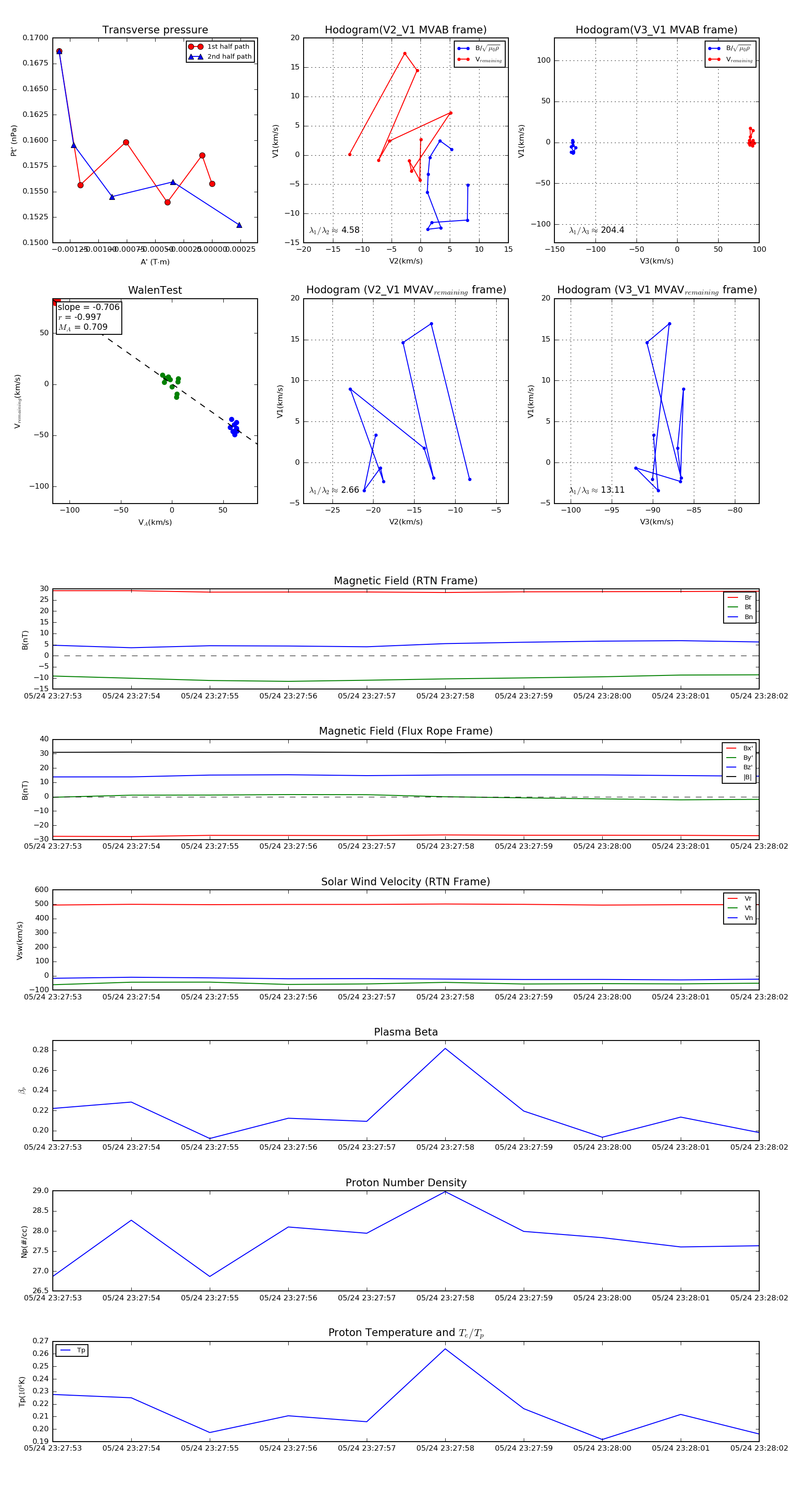
Flux Rope in 2022

Flux Rope Event 2022-05-24 23:27:53 ~ 2022-05-24 23:28:02 (10 seconds)


plot