HOME   LIST
‹–   –›

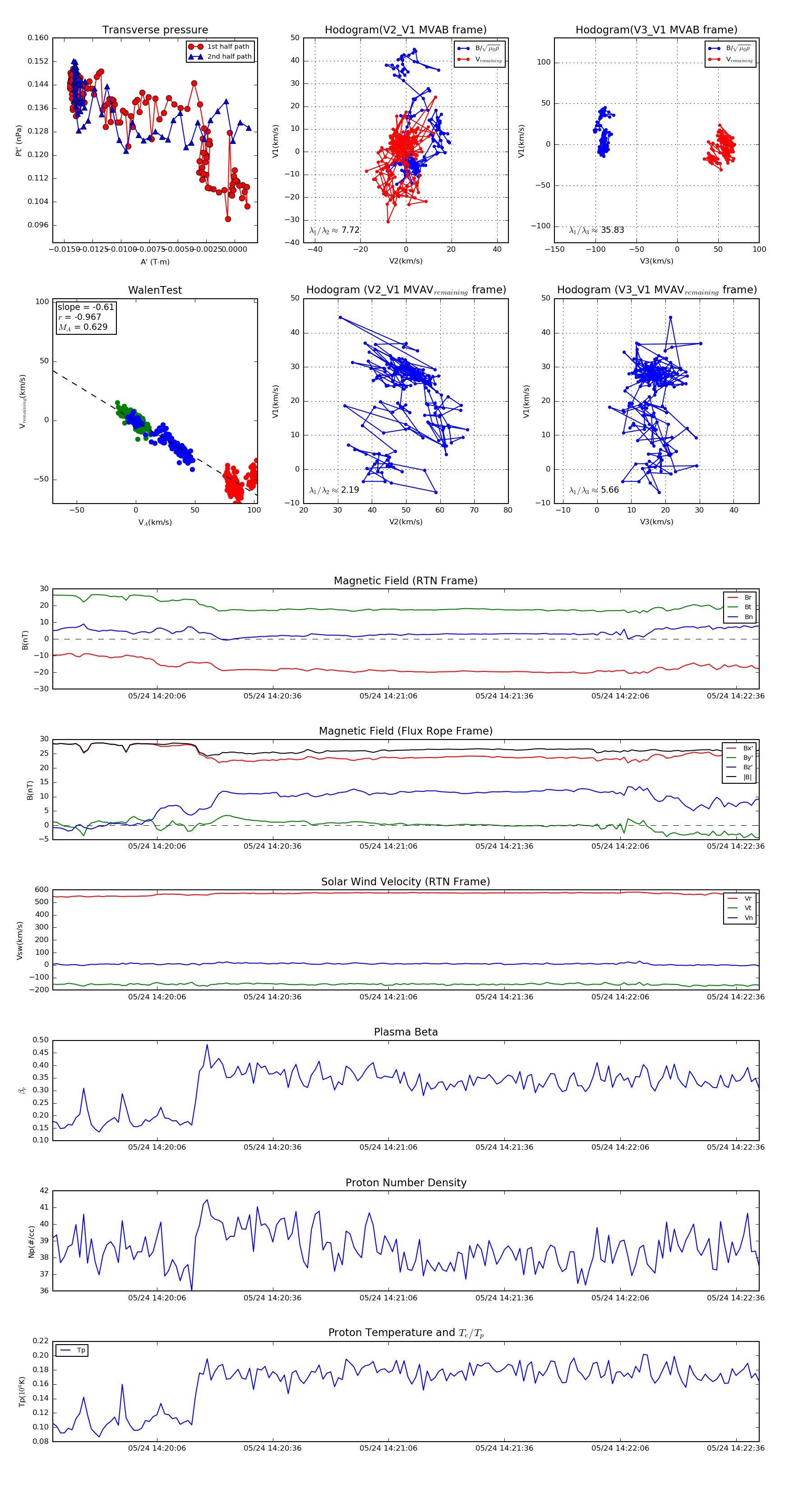
Flux Rope in 2022

Flux Rope Event 2022-05-24 14:19:39 ~ 2022-05-24 14:22:42 (184 seconds)


plot