HOME   LIST
‹–   –›

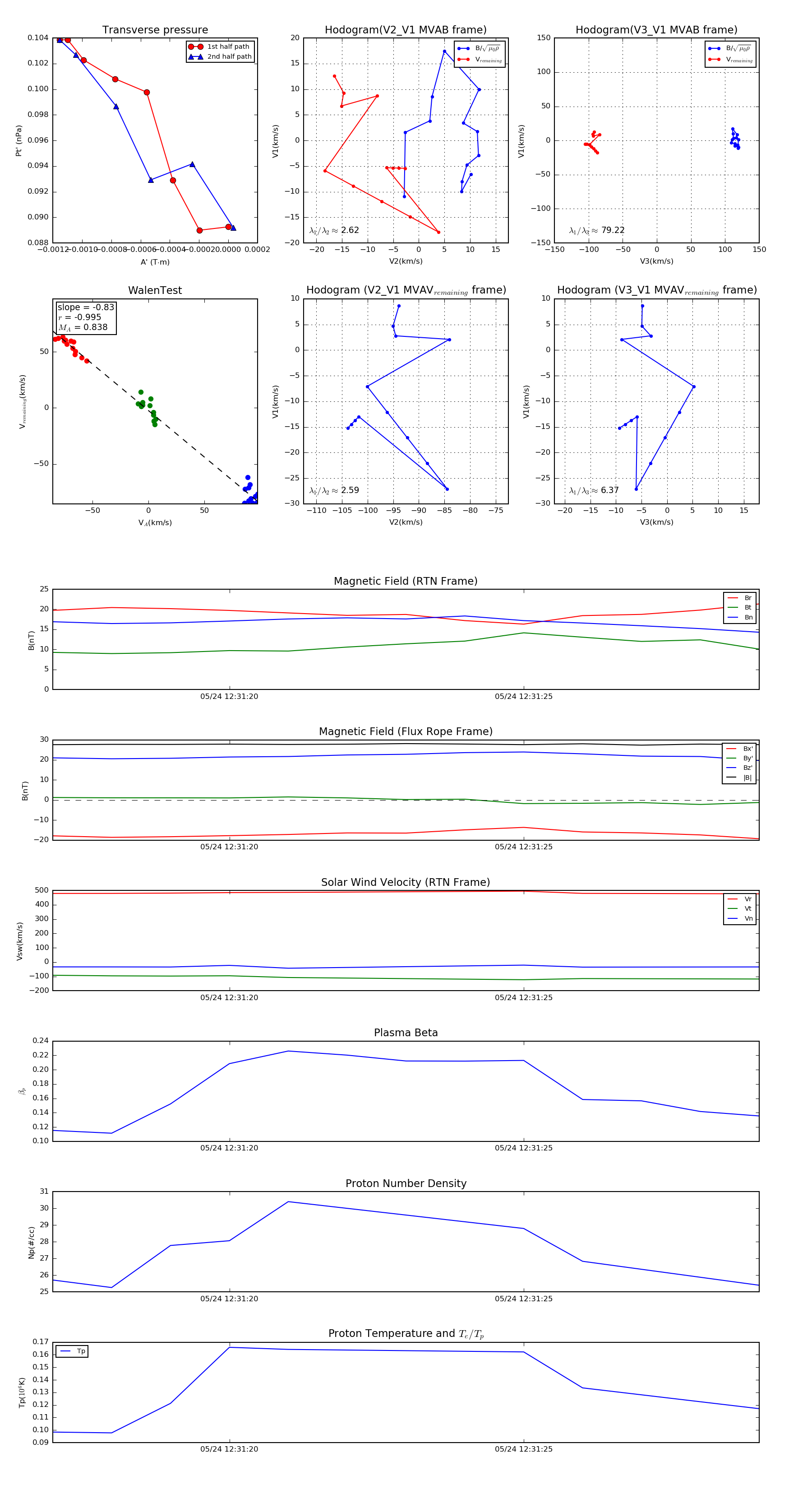
Flux Rope in 2022

Flux Rope Event 2022-05-24 12:31:17 ~ 2022-05-24 12:31:29 (13 seconds)


plot