HOME   LIST
‹–   –›

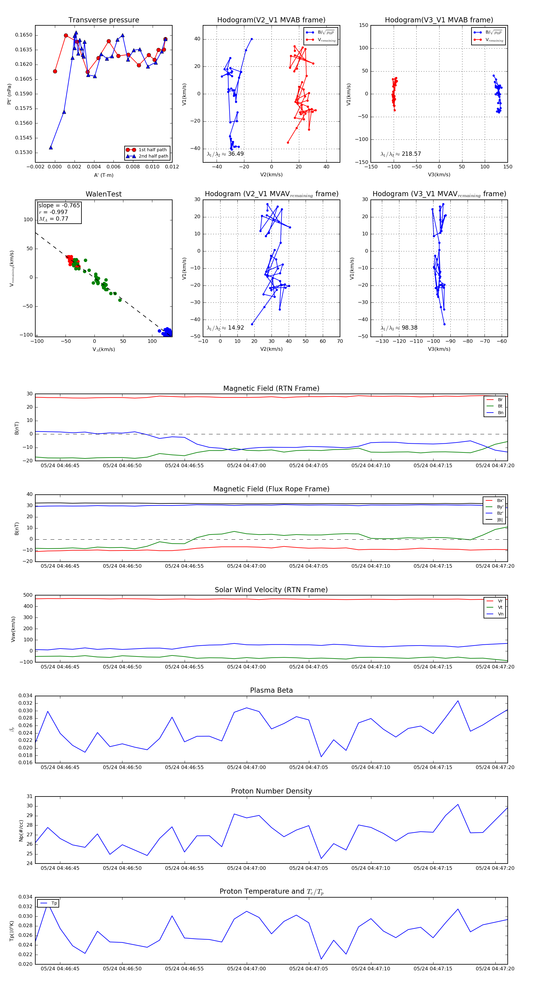
Flux Rope in 2022

Flux Rope Event 2022-05-24 04:46:43 ~ 2022-05-24 04:47:21 (39 seconds)


plot