HOME   LIST
‹–   –›

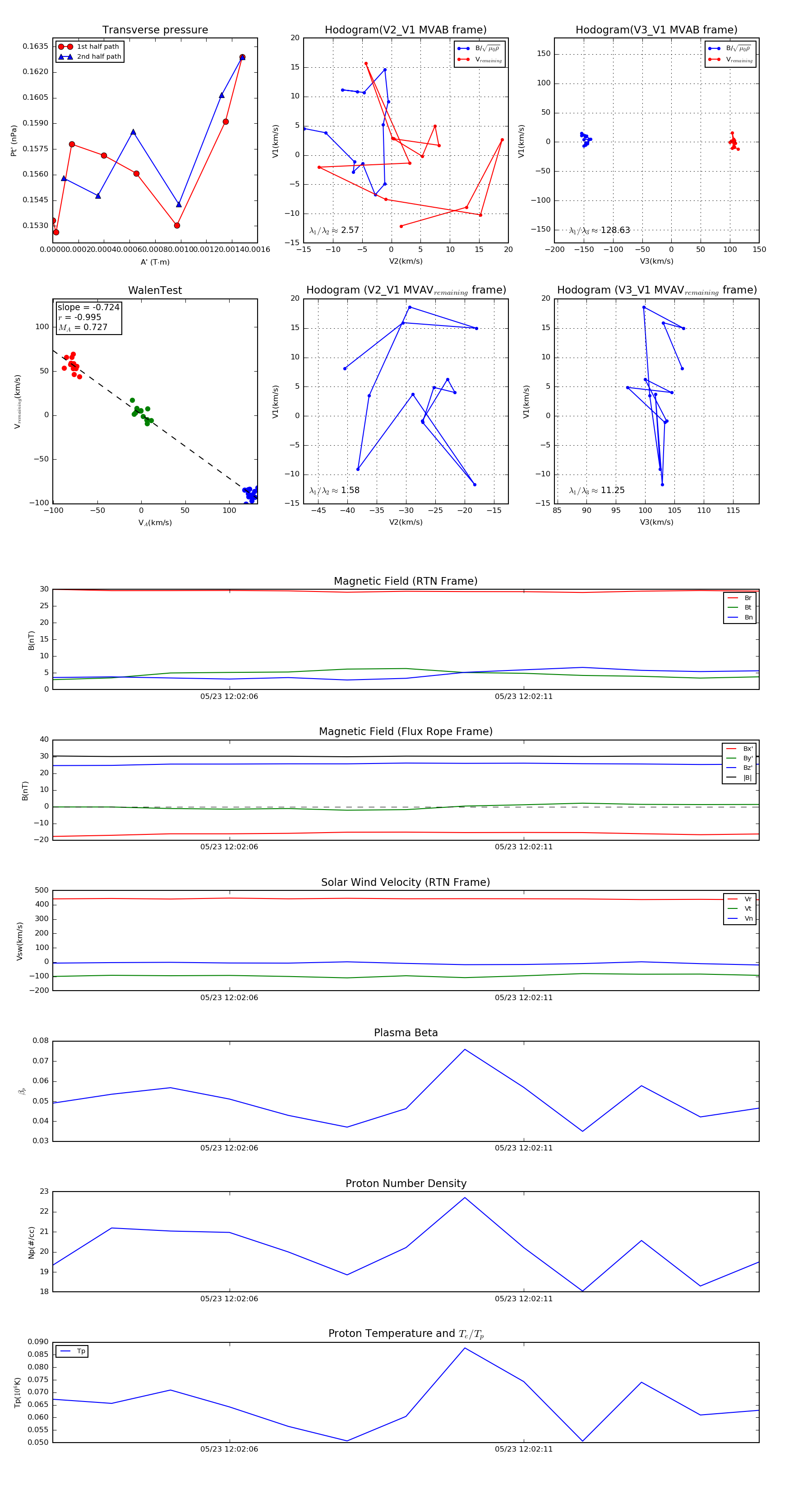
Flux Rope in 2022

Flux Rope Event 2022-05-23 12:02:03 ~ 2022-05-23 12:02:15 (13 seconds)


plot