HOME   LIST
‹–   –›

Flux Rope in 2022

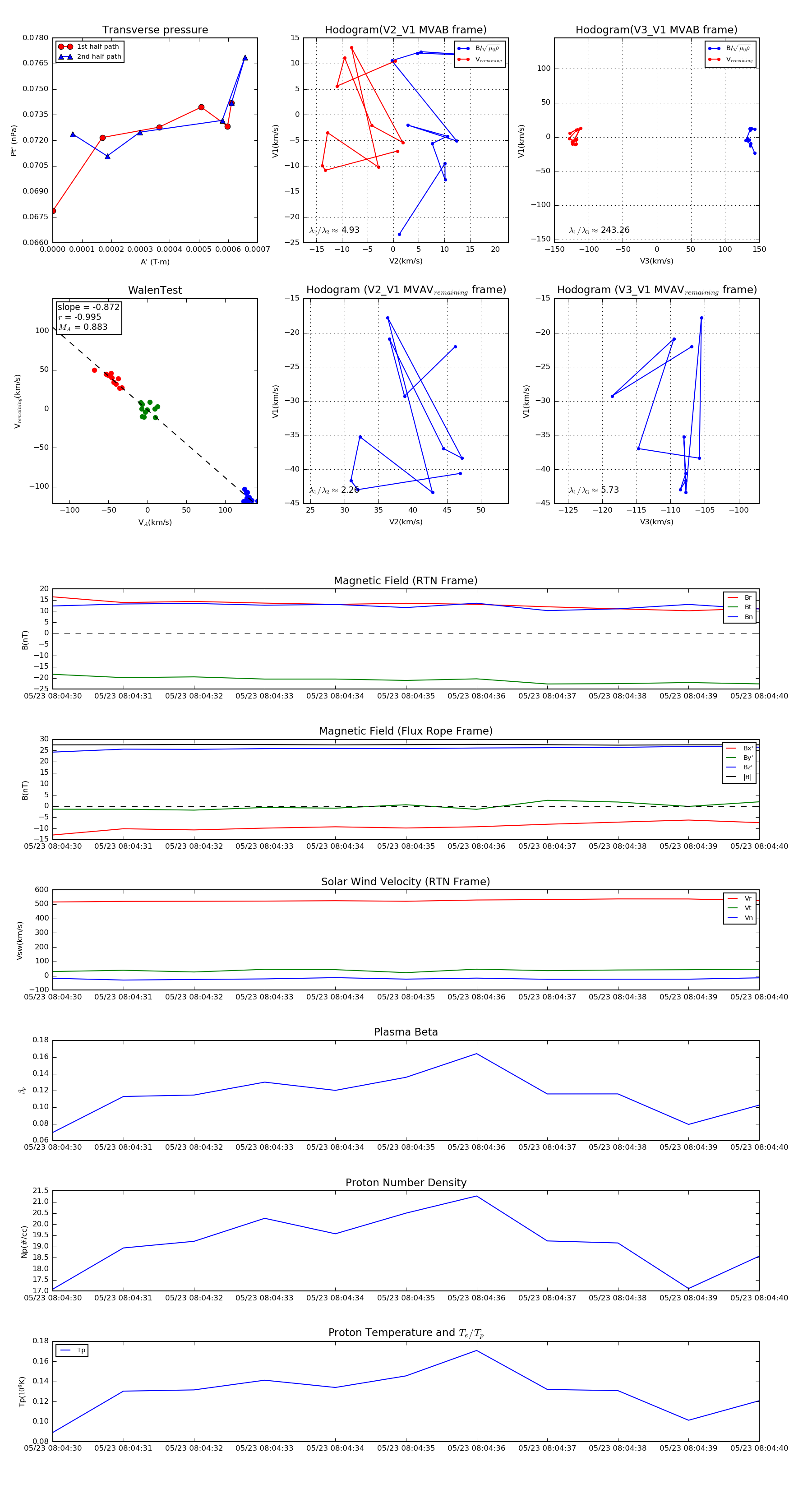
Flux Rope Event 2022-05-23 08:04:30 ~ 2022-05-23 08:04:40 (11 seconds)


plot