HOME   LIST
‹–   –›

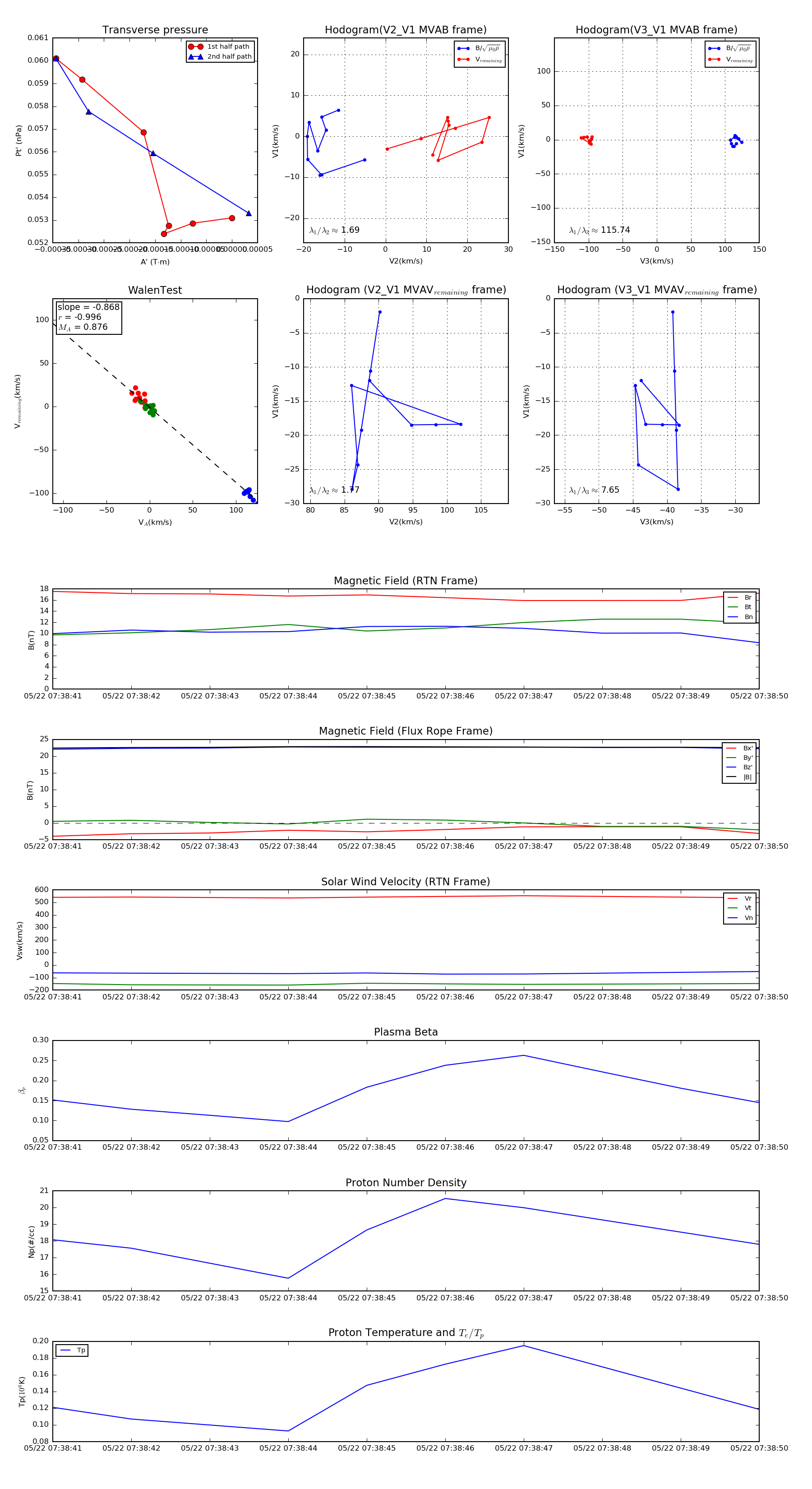
Flux Rope in 2022

Flux Rope Event 2022-05-22 07:38:41 ~ 2022-05-22 07:38:50 (10 seconds)


plot