HOME   LIST
‹–   –›

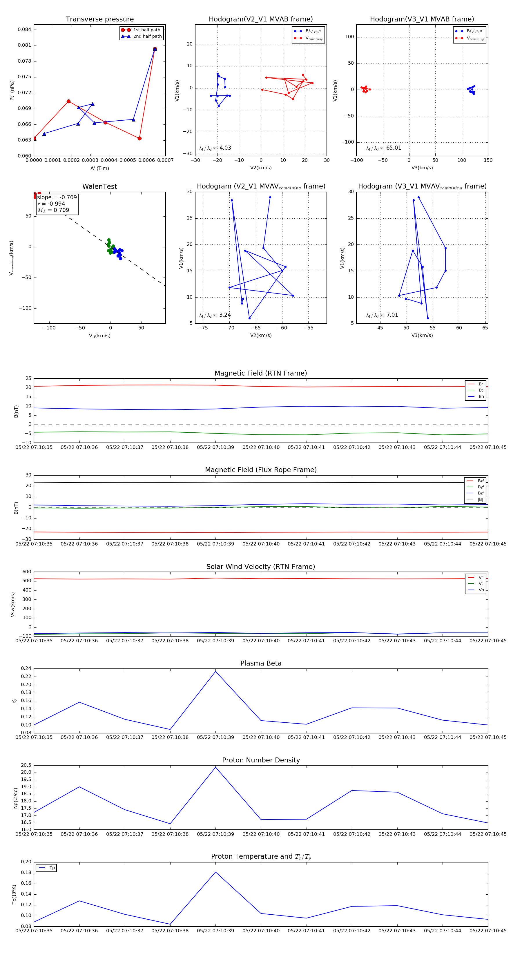
Flux Rope in 2022

Flux Rope Event 2022-05-22 07:10:35 ~ 2022-05-22 07:10:45 (11 seconds)


plot