HOME   LIST
‹–   –›

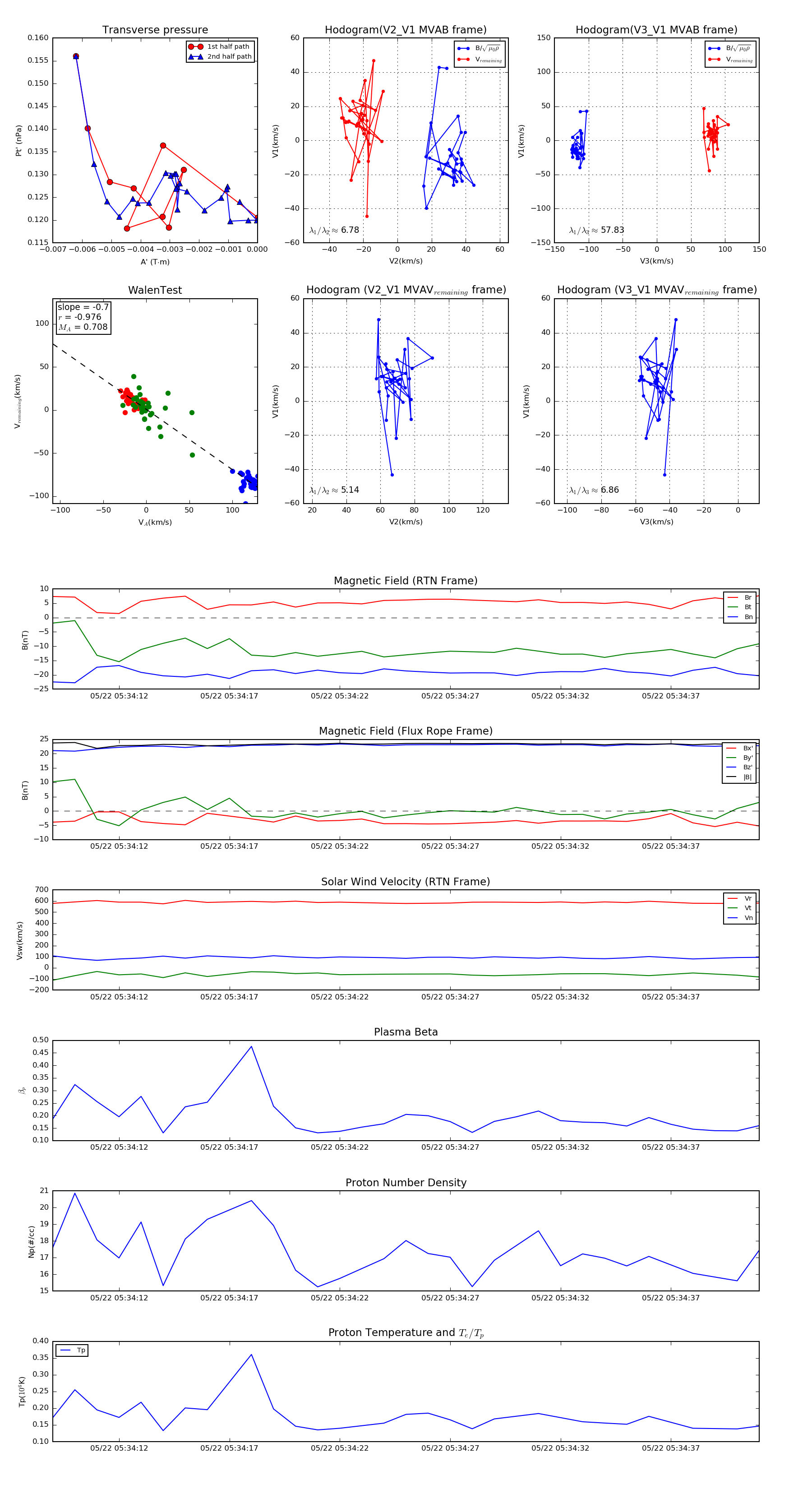
Flux Rope in 2022

Flux Rope Event 2022-05-22 05:34:09 ~ 2022-05-22 05:34:41 (33 seconds)


plot