HOME   LIST
‹–   –›

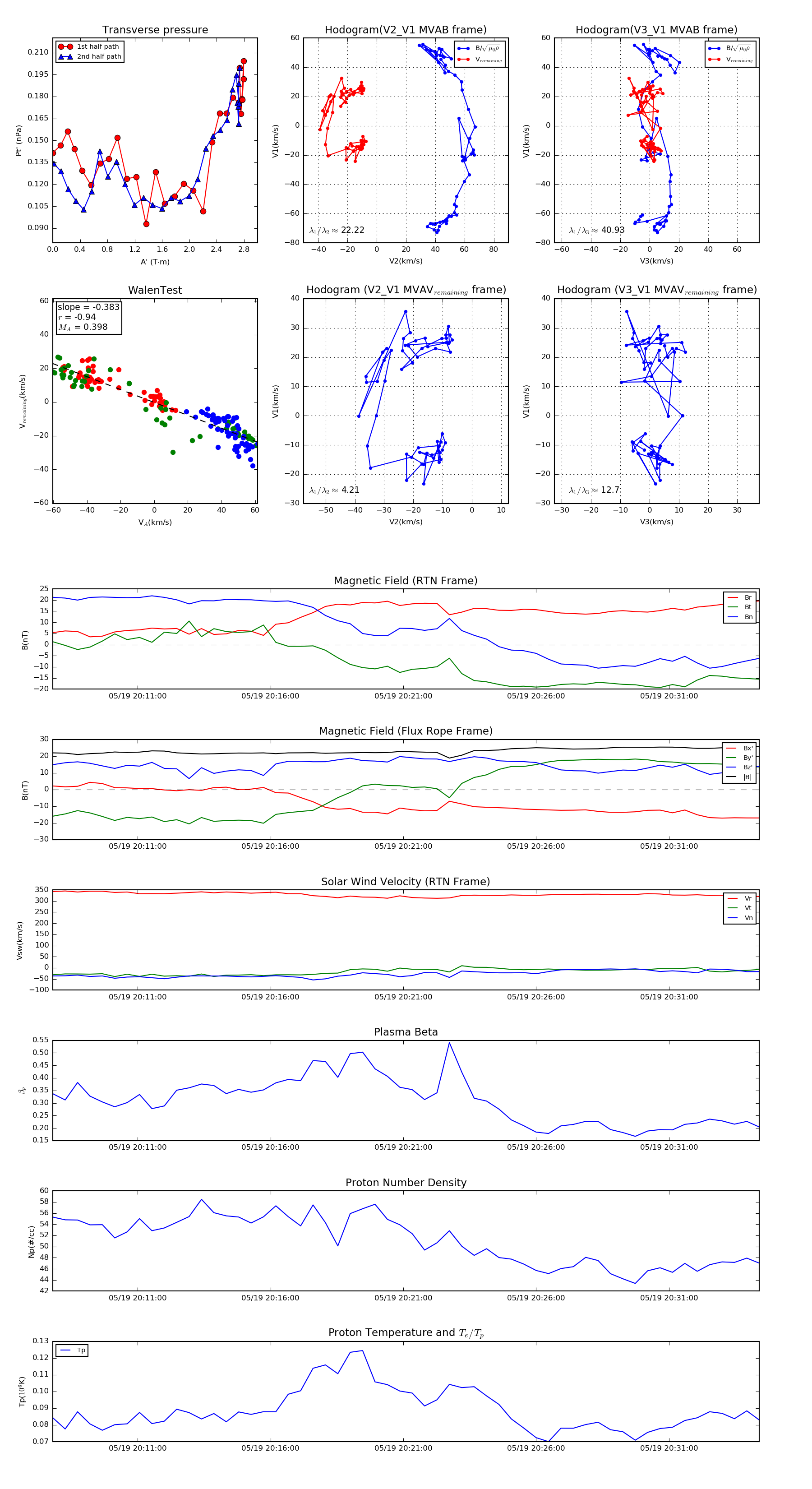
Flux Rope in 2022

Flux Rope Event 2022-05-19 20:07:48 ~ 2022-05-19 20:34:24 (1597 seconds)


plot