HOME   LIST
‹–   –›

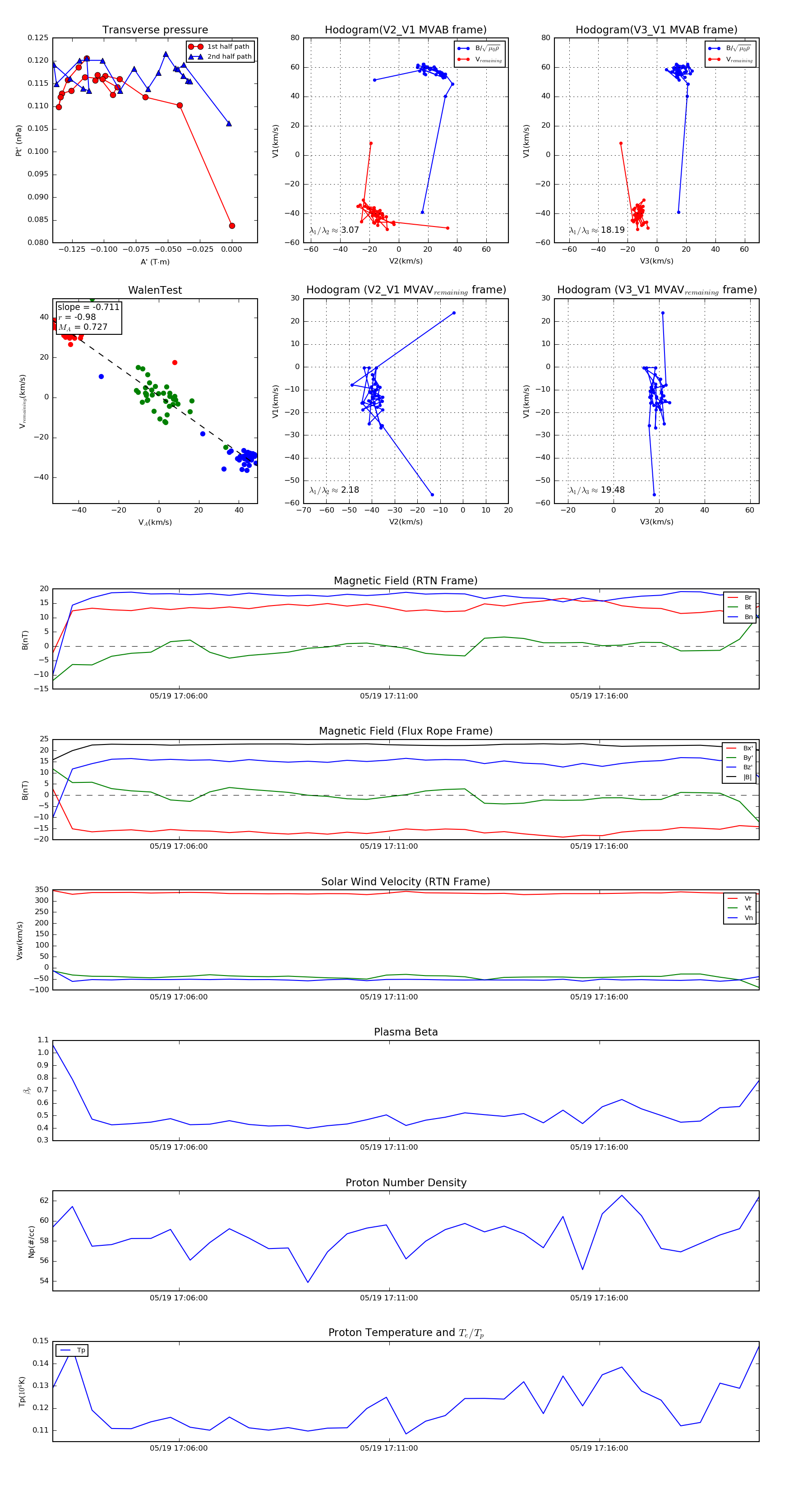
Flux Rope in 2022

Flux Rope Event 2022-05-19 17:03:00 ~ 2022-05-19 17:19:48 (1009 seconds)


plot