HOME   LIST
‹–   –›

Flux Rope in 2022

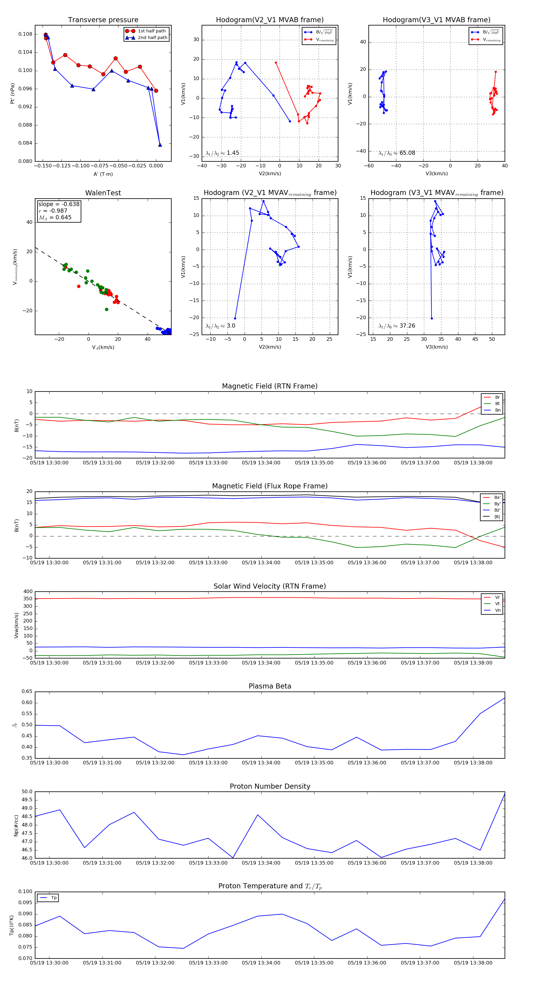
Flux Rope Event 2022-05-19 13:29:44 ~ 2022-05-19 13:38:36 (533 seconds)


plot