HOME   LIST
‹–   –›

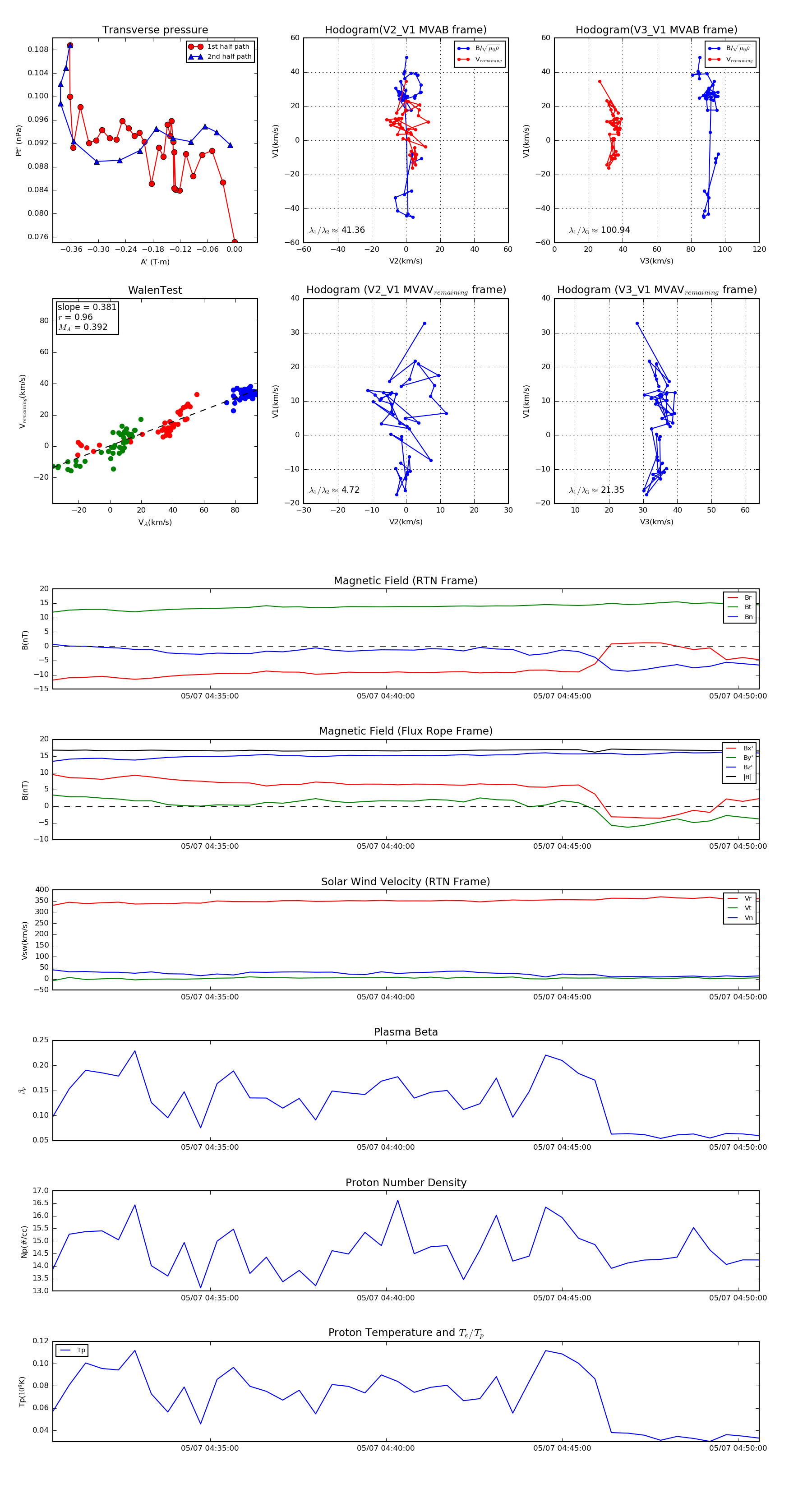
Flux Rope in 2022

Flux Rope Event 2022-05-07 04:30:32 ~ 2022-05-07 04:50:36 (1205 seconds)


plot