HOME   LIST
‹–   –›

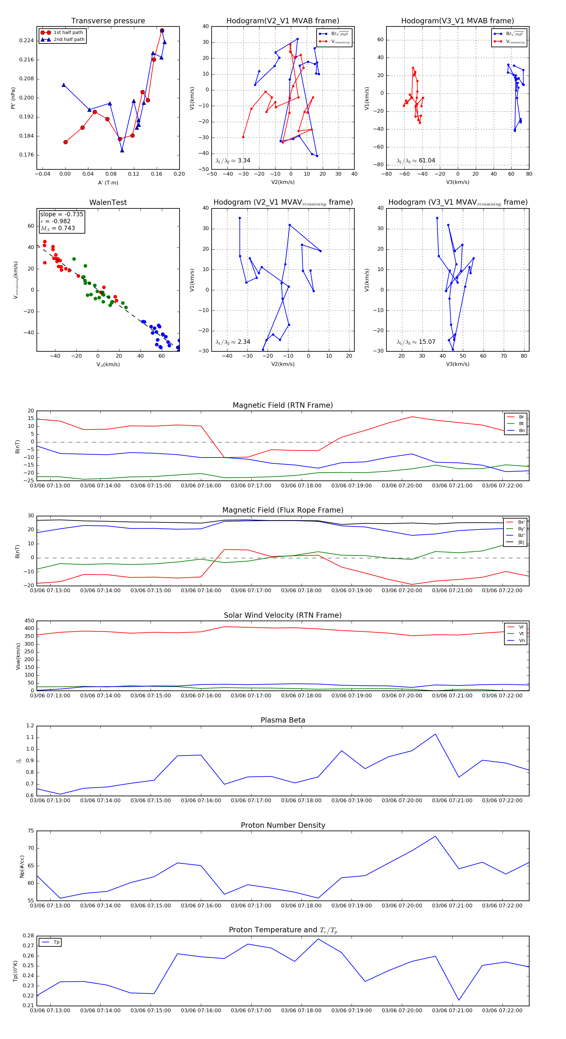
Flux Rope in 2022

Flux Rope Event 2022-03-06 07:12:44 ~ 2022-03-06 07:22:32 (589 seconds)


plot