HOME   LIST
‹–   –›

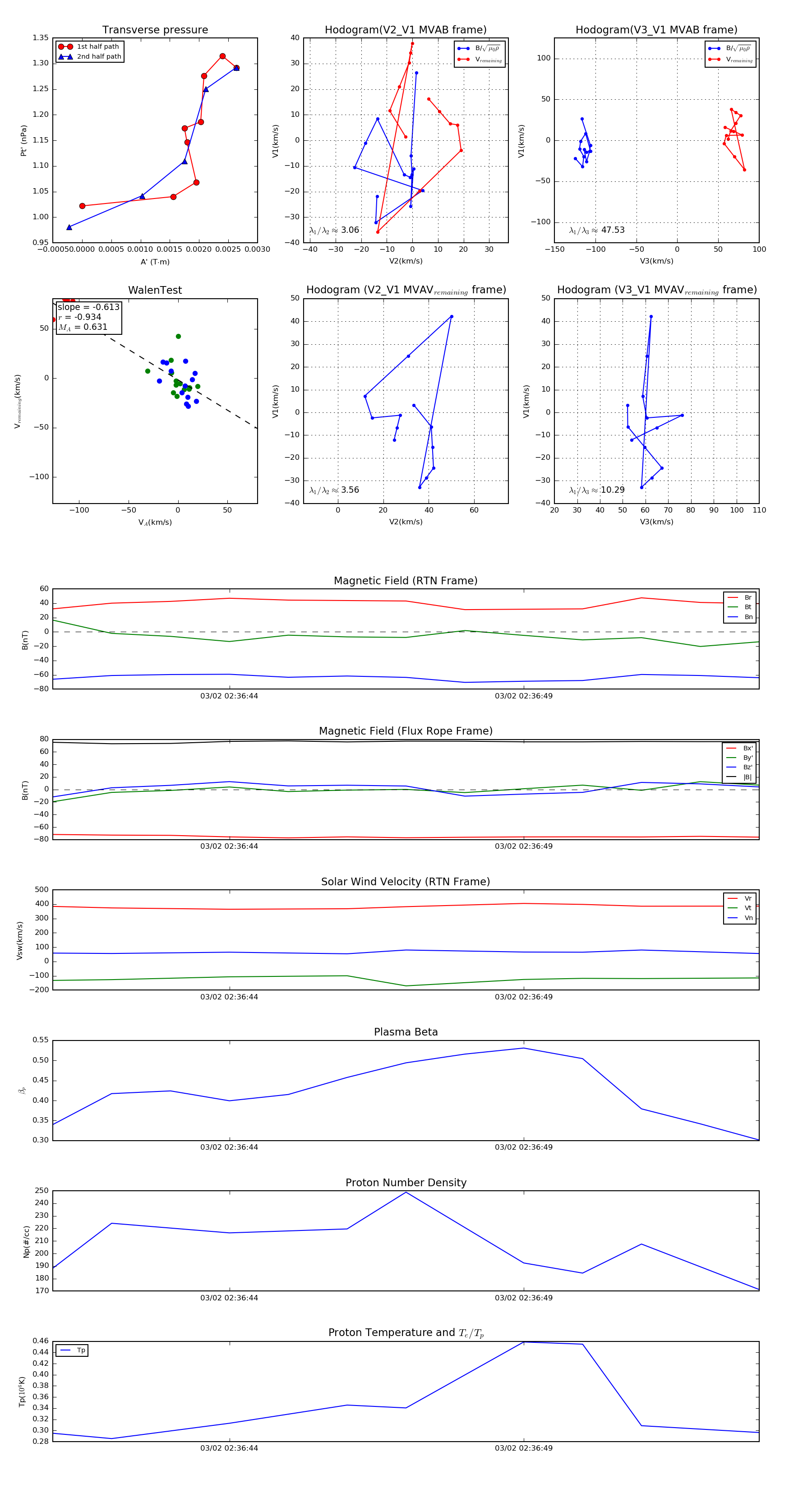
Flux Rope in 2022

Flux Rope Event 2022-03-02 02:36:41 ~ 2022-03-02 02:36:53 (13 seconds)


plot