HOME   LIST
‹–   –›

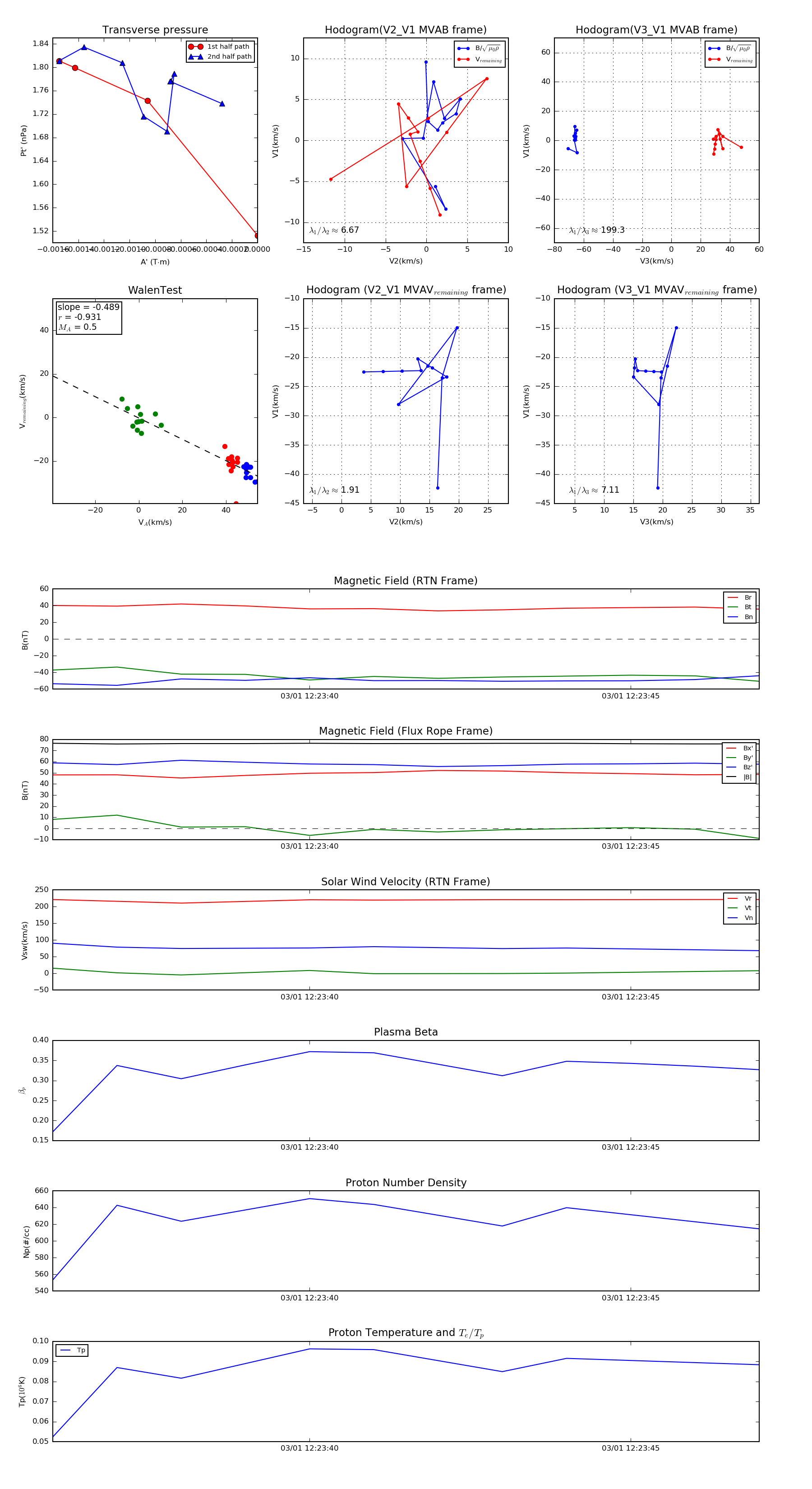
Flux Rope in 2022

Flux Rope Event 2022-03-01 12:23:36 ~ 2022-03-01 12:23:47 (12 seconds)


plot