HOME   LIST
‹–   –›

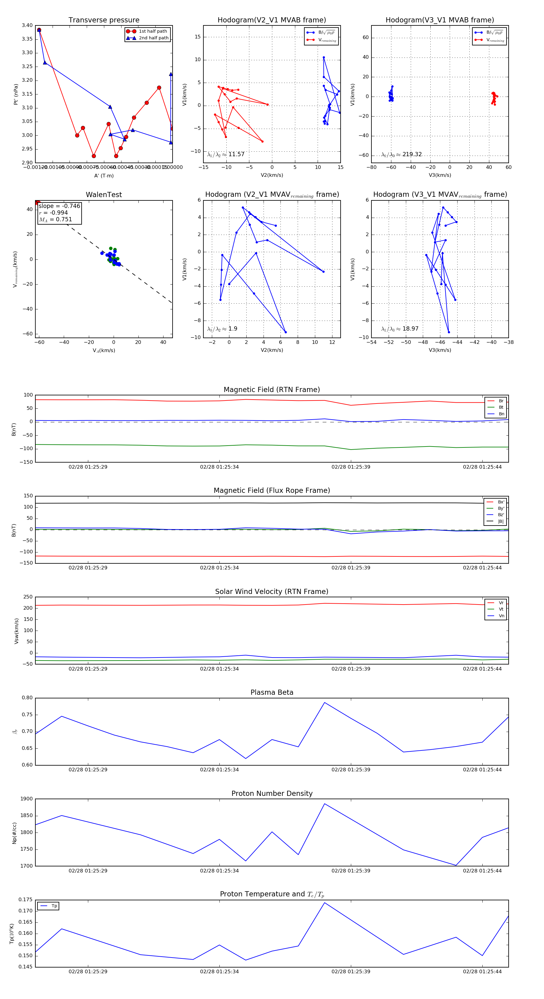
Flux Rope in 2022

Flux Rope Event 2022-02-28 01:25:27 ~ 2022-02-28 01:25:45 (19 seconds)


plot