HOME   LIST
‹–   –›

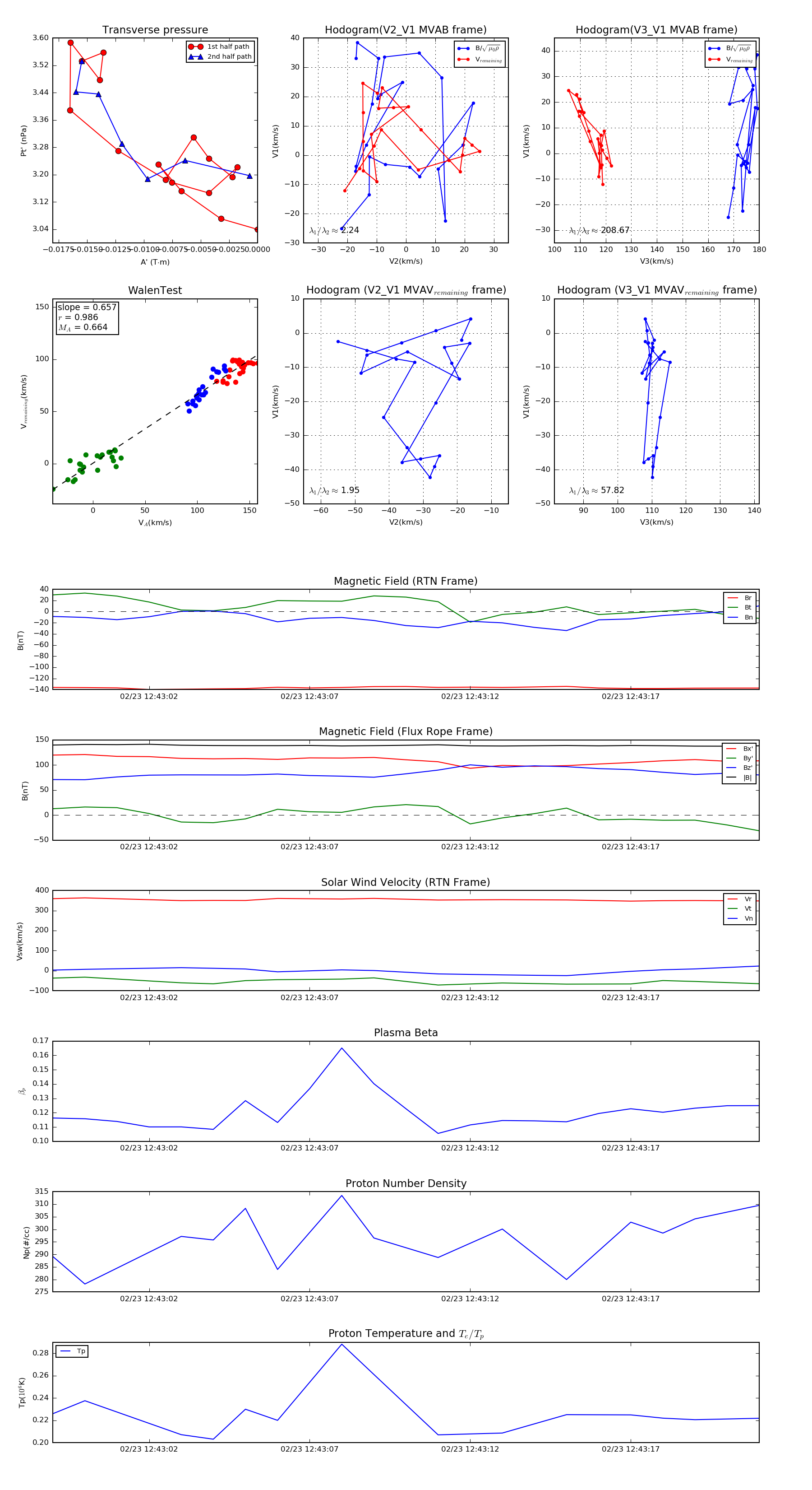
Flux Rope in 2022

Flux Rope Event 2022-02-23 12:42:59 ~ 2022-02-23 12:43:21 (23 seconds)


plot