HOME   LIST
‹–   –›

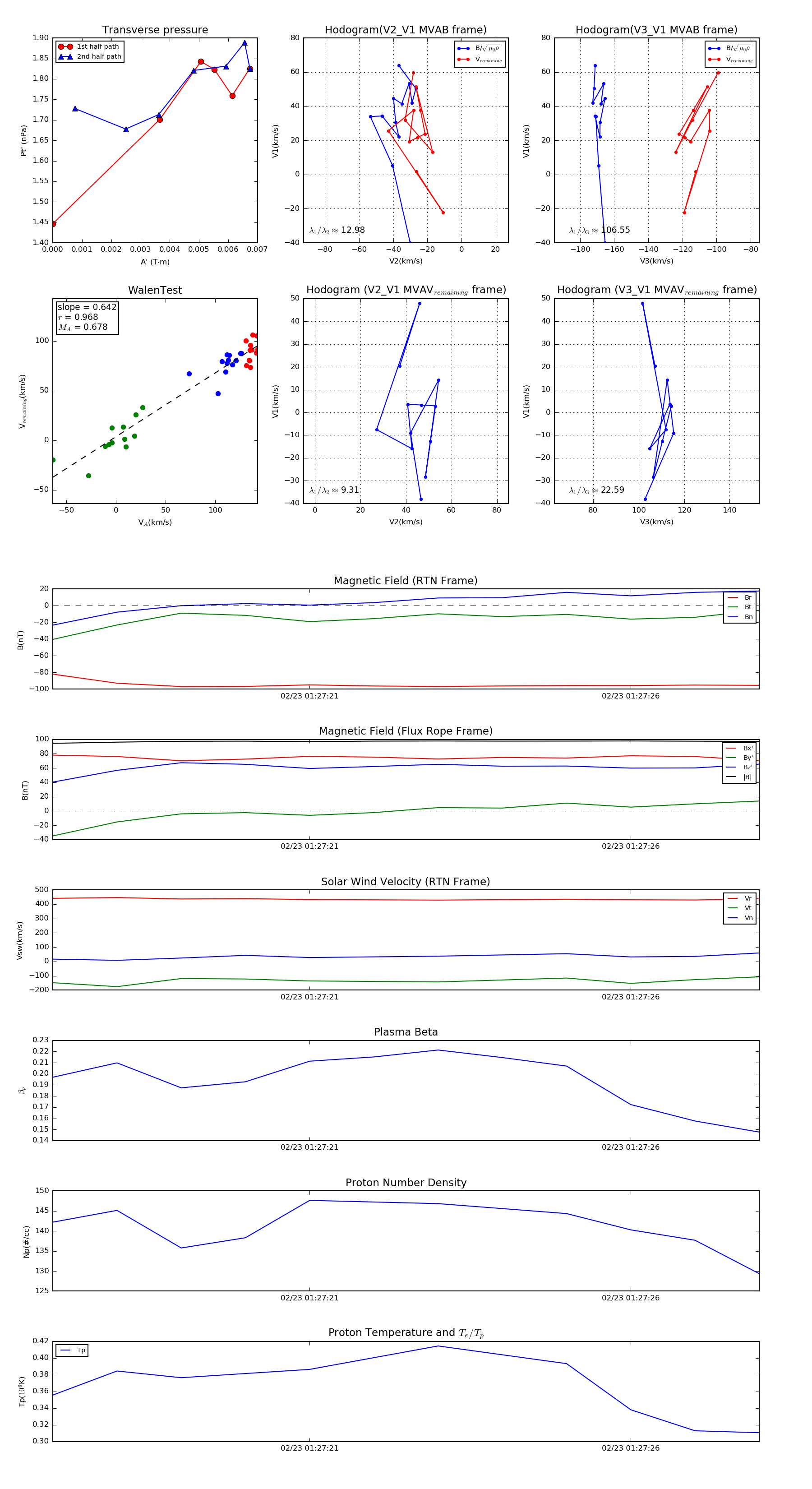
Flux Rope in 2022

Flux Rope Event 2022-02-23 01:27:17 ~ 2022-02-23 01:27:28 (12 seconds)


plot