HOME   LIST
‹–   –›

Flux Rope in 2022

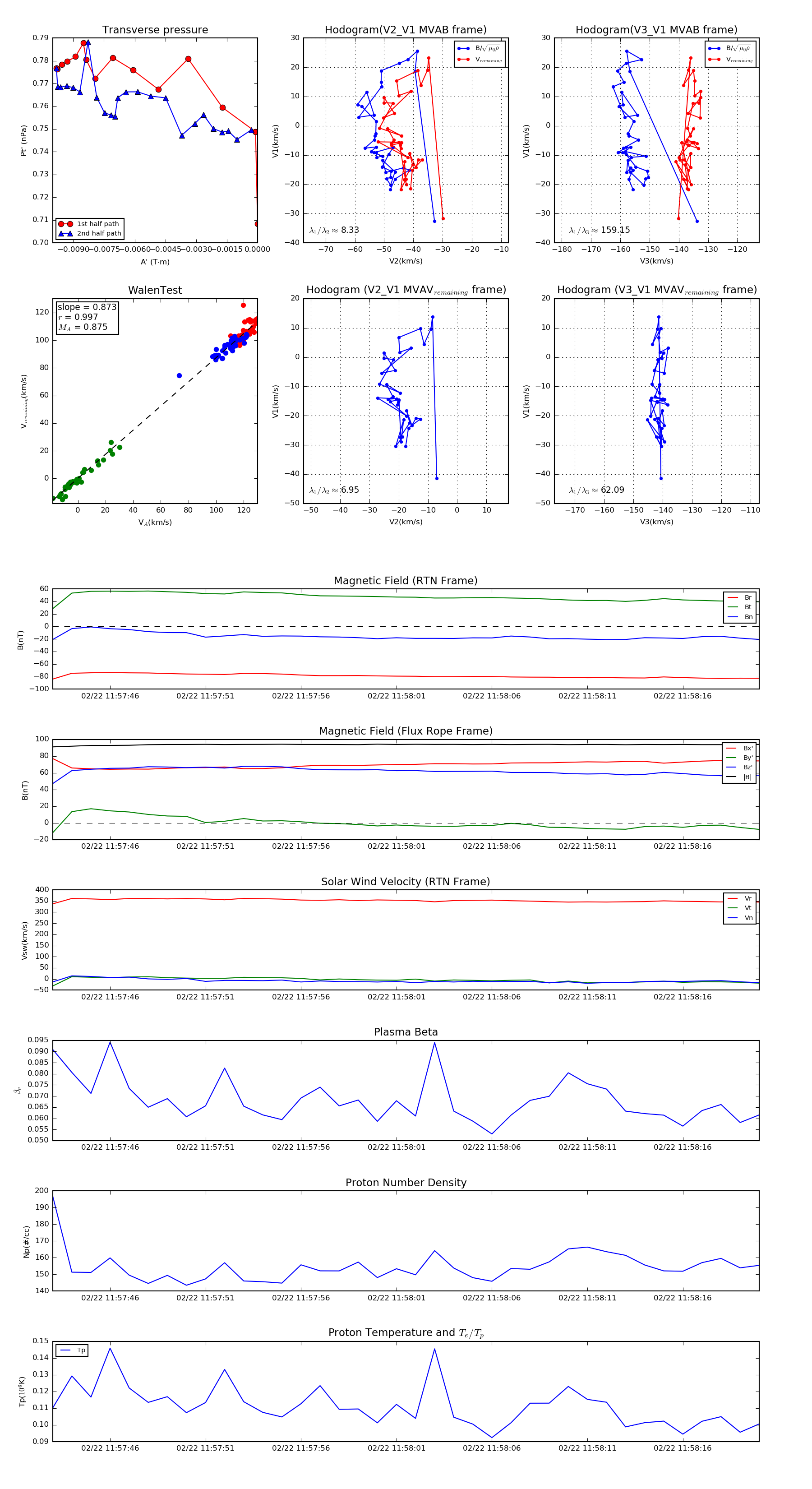
Flux Rope Event 2022-02-22 11:57:43 ~ 2022-02-22 11:58:20 (38 seconds)


plot