HOME   LIST
‹–   –›

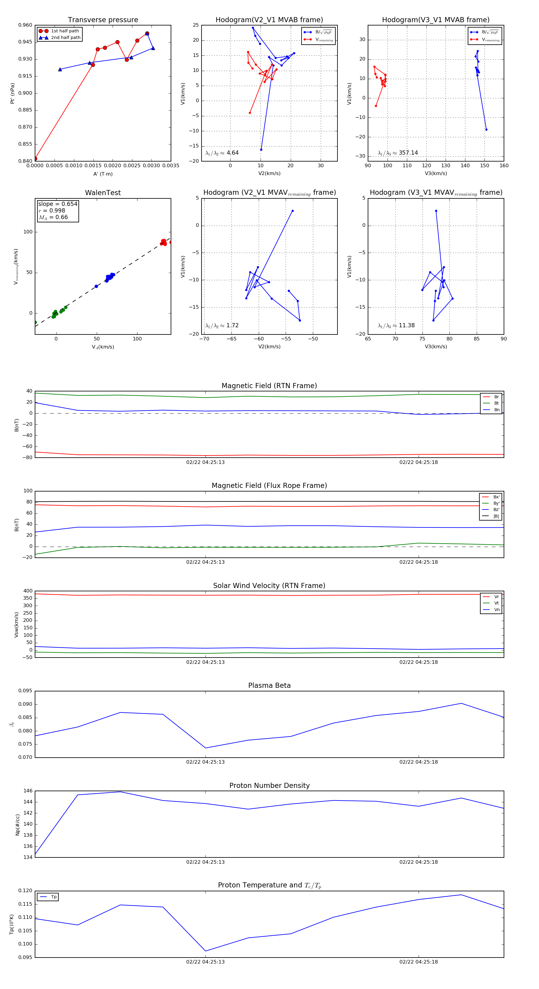
Flux Rope in 2022

Flux Rope Event 2022-02-22 04:25:09 ~ 2022-02-22 04:25:20 (12 seconds)


plot