HOME   LIST
‹–   –›

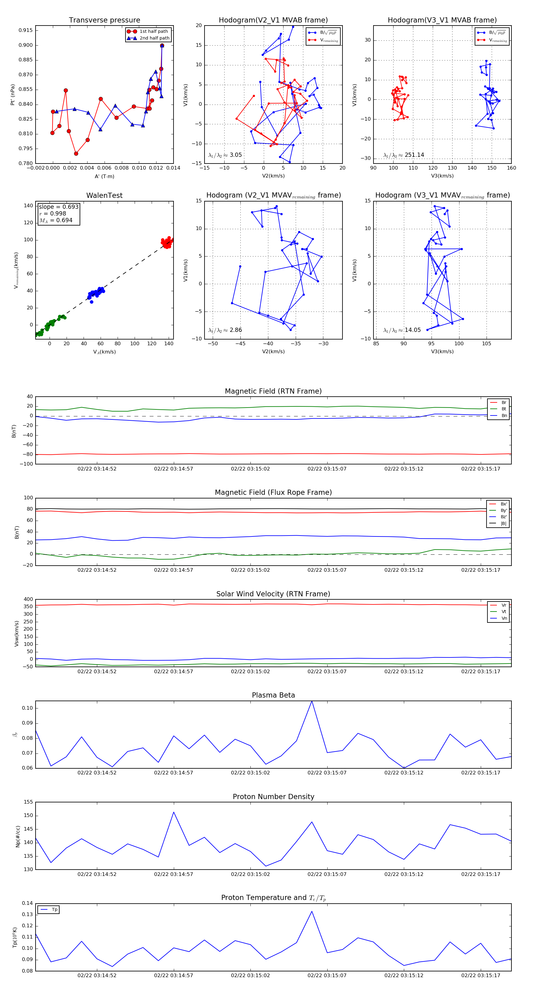
Flux Rope in 2022

Flux Rope Event 2022-02-22 03:14:48 ~ 2022-02-22 03:15:19 (32 seconds)


plot