HOME   LIST
‹–   –›

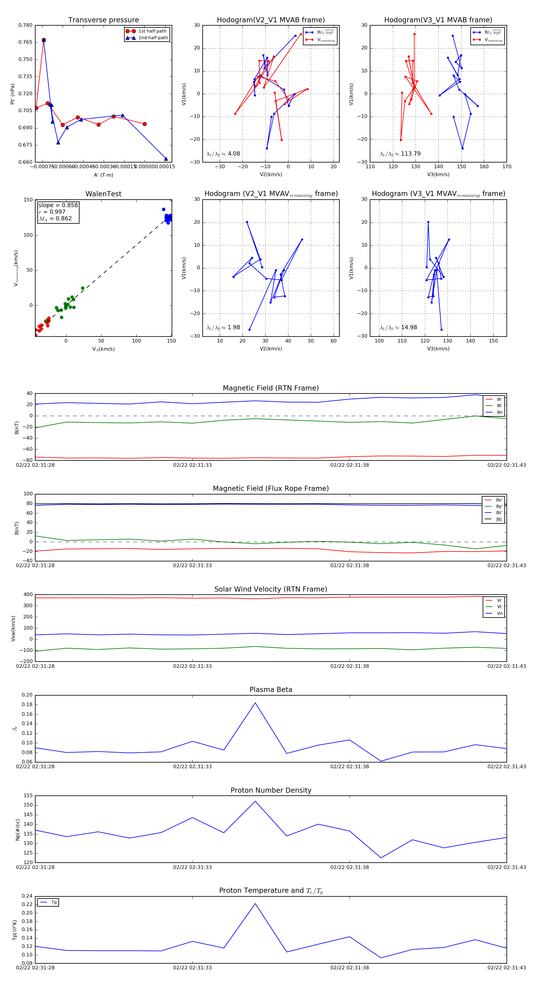
Flux Rope in 2022

Flux Rope Event 2022-02-22 02:31:28 ~ 2022-02-22 02:31:43 (16 seconds)


plot