HOME   LIST
‹–   –›

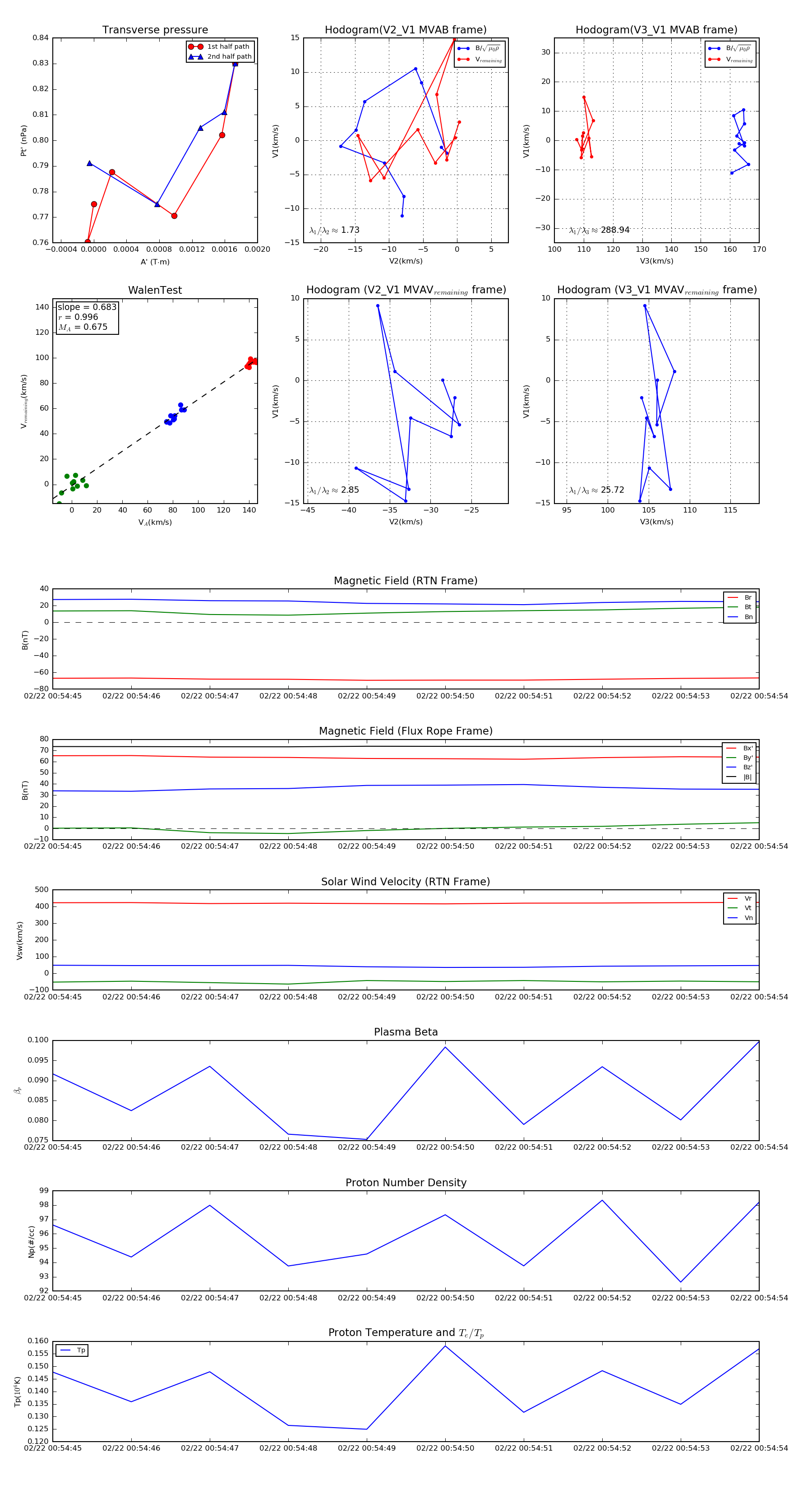
Flux Rope in 2022

Flux Rope Event 2022-02-22 00:54:45 ~ 2022-02-22 00:54:54 (10 seconds)


plot