HOME   LIST
‹–   –›

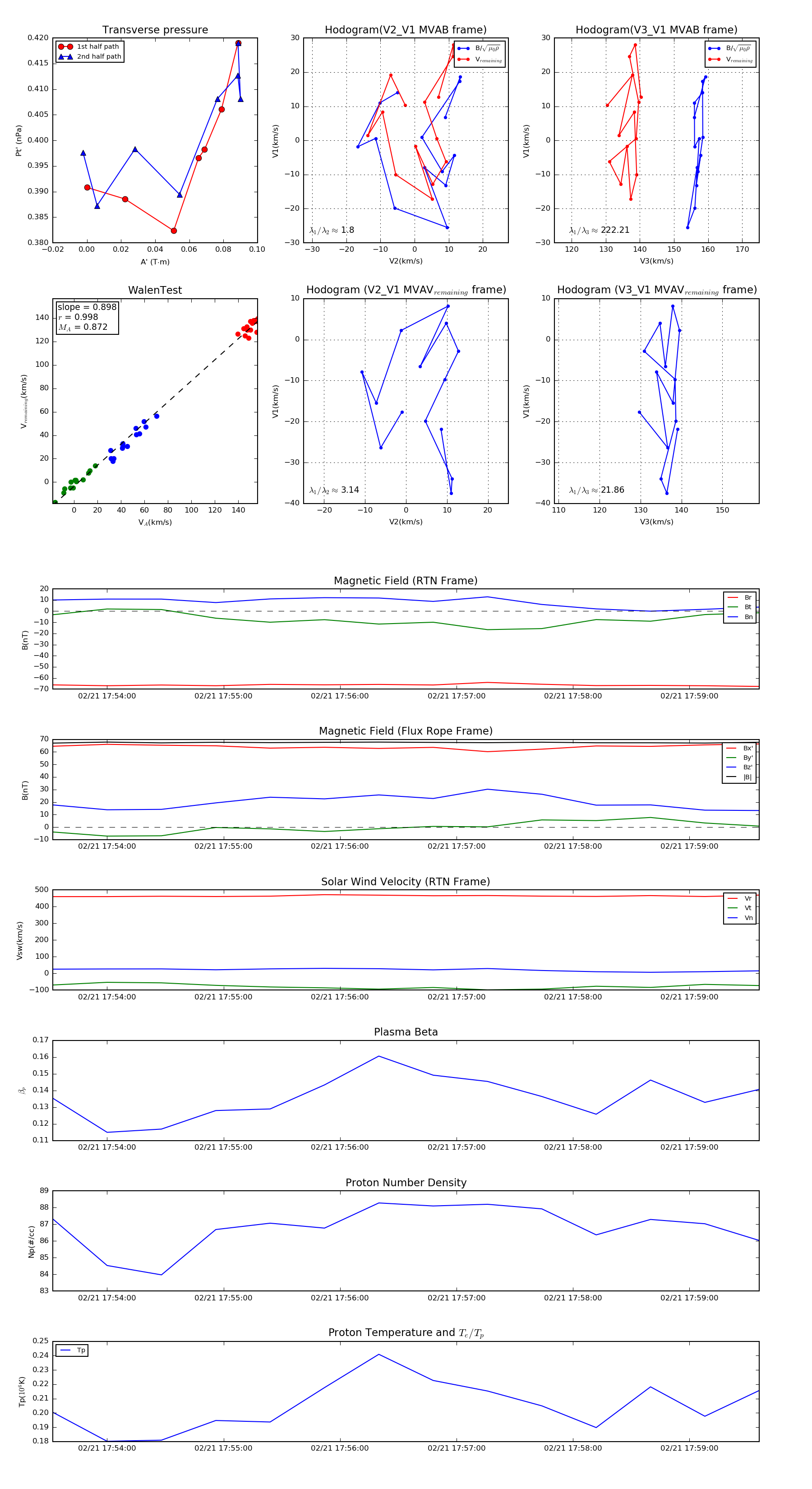
Flux Rope in 2022

Flux Rope Event 2022-02-21 17:53:32 ~ 2022-02-21 17:59:36 (365 seconds)


plot