HOME   LIST
‹–   –›

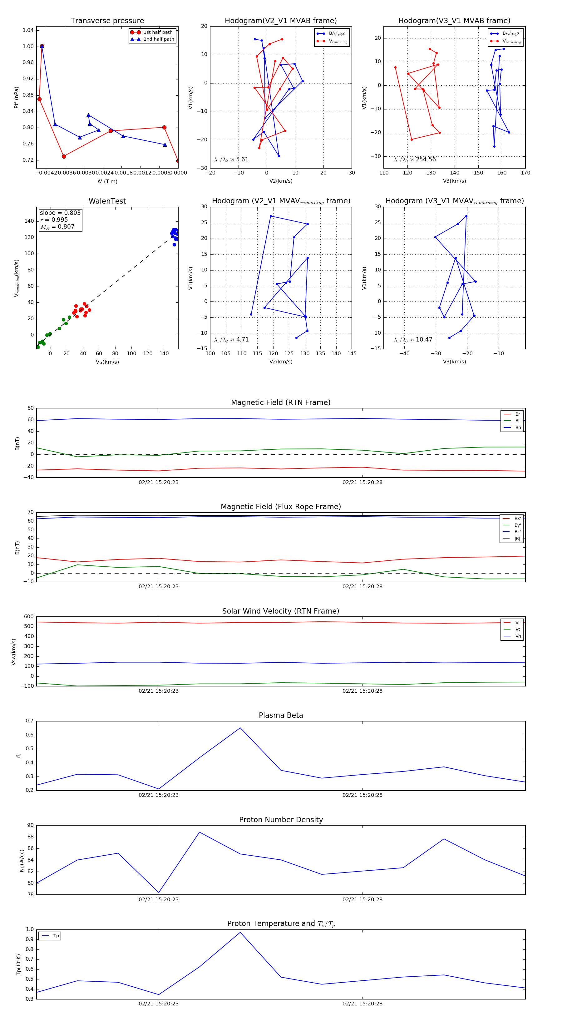
Flux Rope in 2022

Flux Rope Event 2022-02-21 15:20:20 ~ 2022-02-21 15:20:32 (13 seconds)


plot