HOME   LIST
‹–   –›

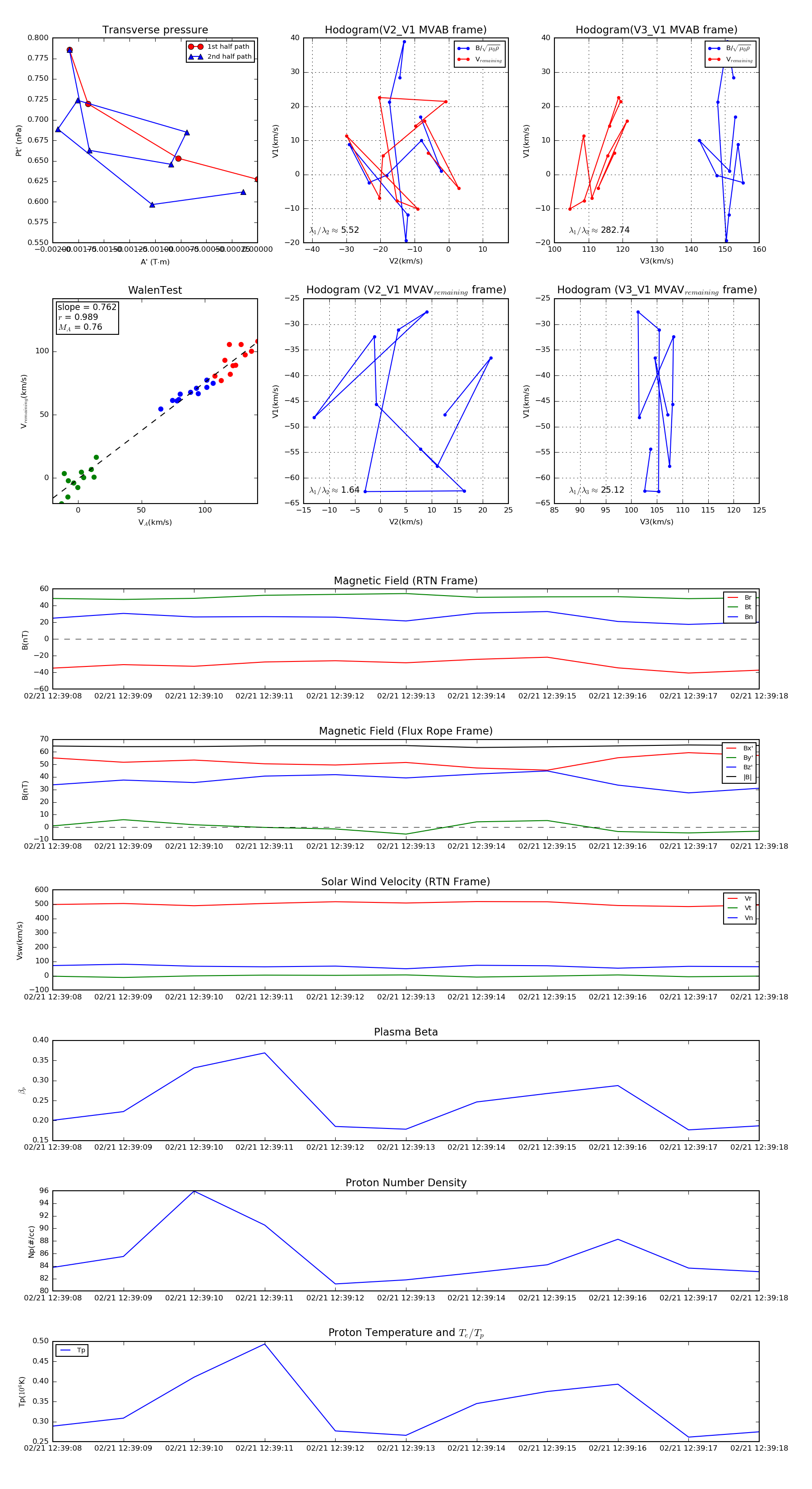
Flux Rope in 2022

Flux Rope Event 2022-02-21 12:39:08 ~ 2022-02-21 12:39:18 (11 seconds)


plot