HOME   LIST
‹–   –›

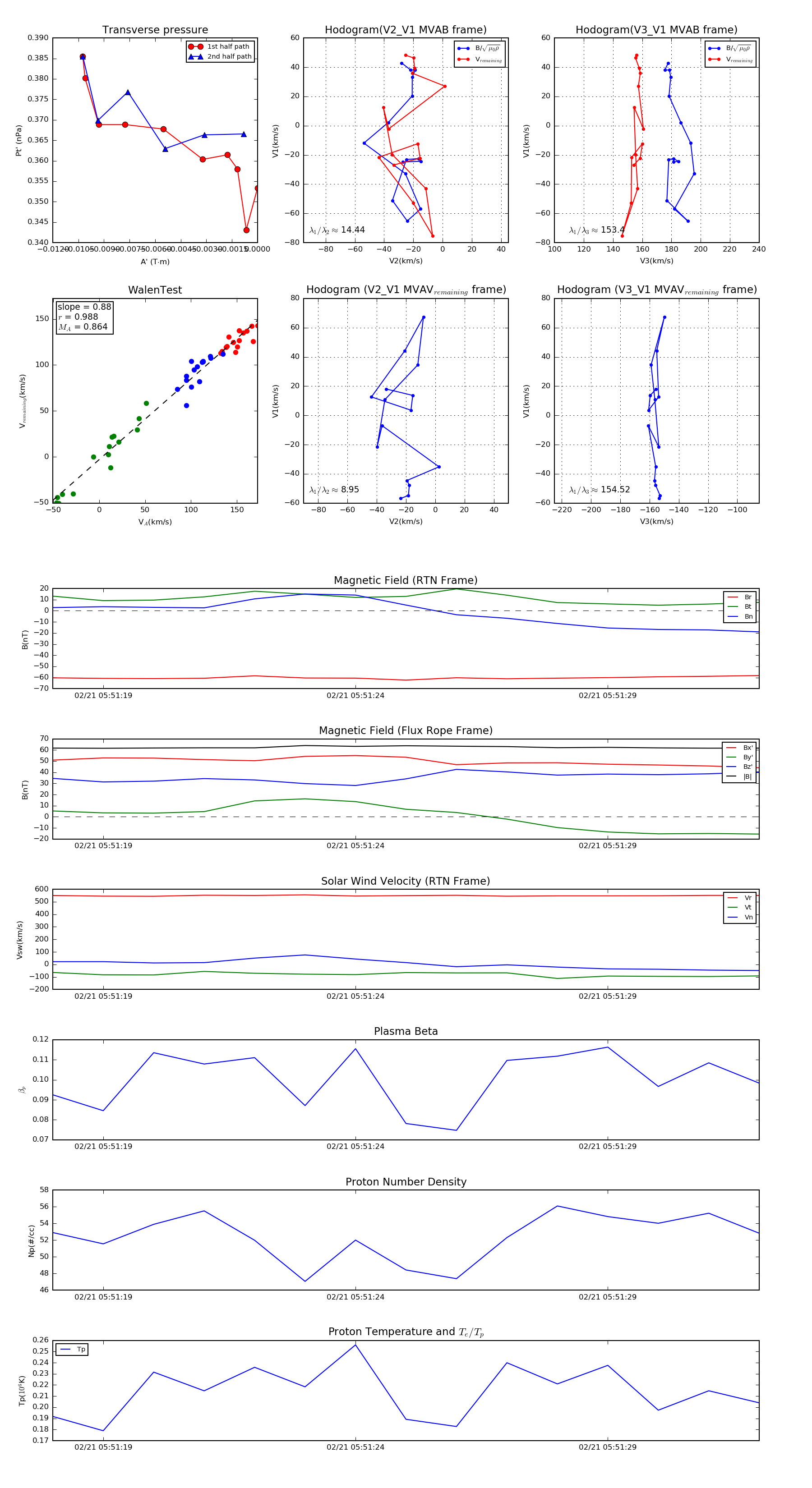
Flux Rope in 2022

Flux Rope Event 2022-02-21 05:51:18 ~ 2022-02-21 05:51:32 (15 seconds)


plot