HOME   LIST
‹–   –›

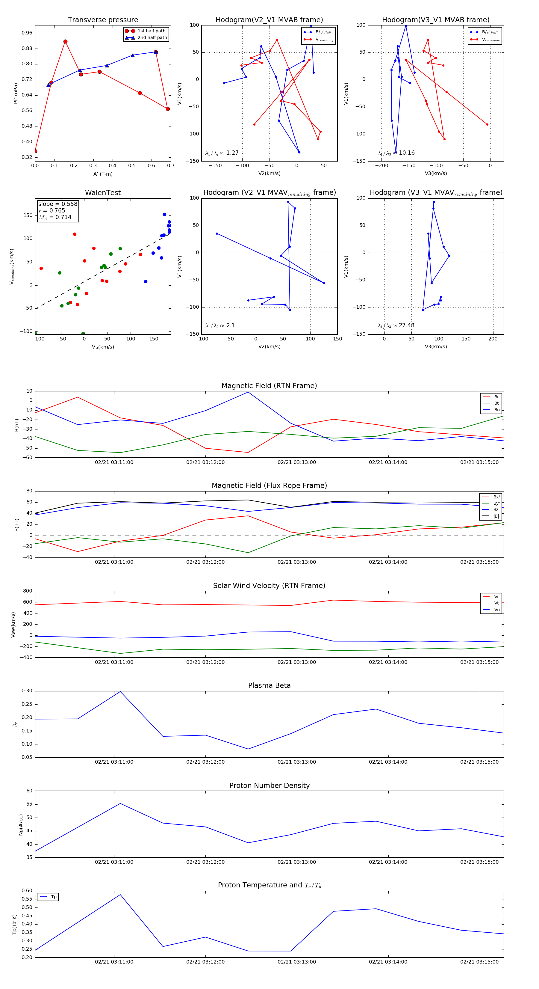
Flux Rope in 2022

Flux Rope Event 2022-02-21 03:10:08 ~ 2022-02-21 03:15:16 (309 seconds)


plot