HOME   LIST
‹–   –›

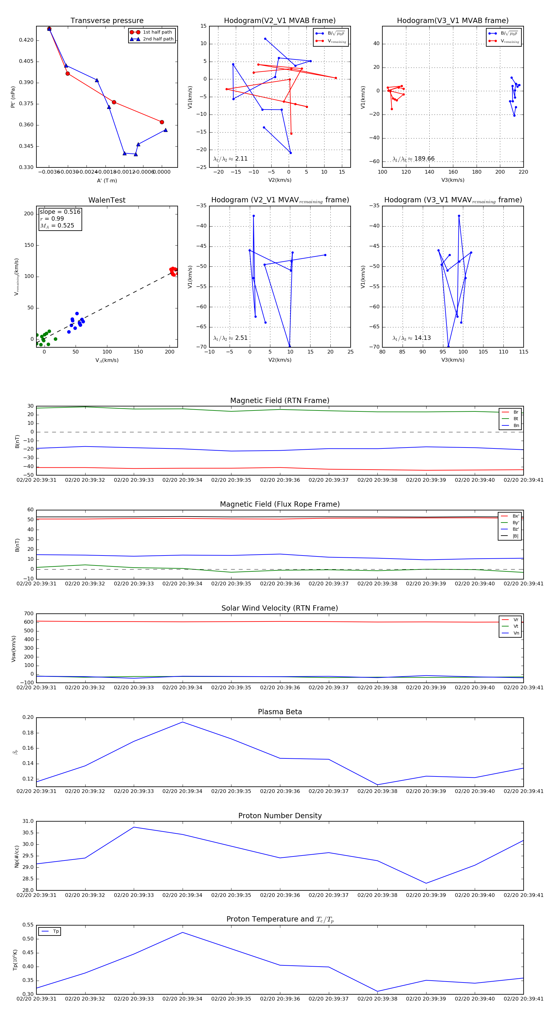
Flux Rope in 2022

Flux Rope Event 2022-02-20 20:39:31 ~ 2022-02-20 20:39:41 (11 seconds)


plot