HOME   LIST
‹–   –›

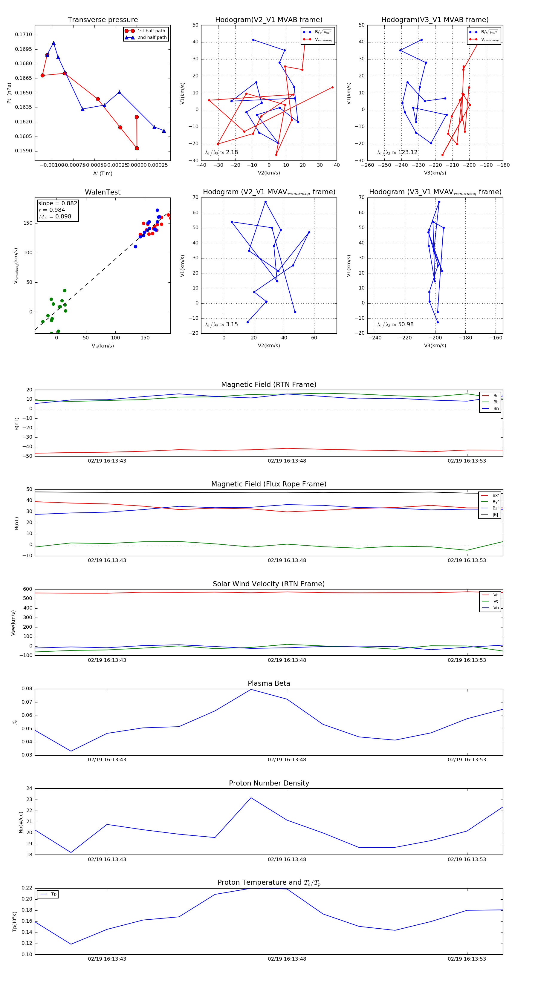
Flux Rope in 2022

Flux Rope Event 2022-02-19 16:13:41 ~ 2022-02-19 16:13:54 (14 seconds)


plot