HOME   LIST
‹–   –›

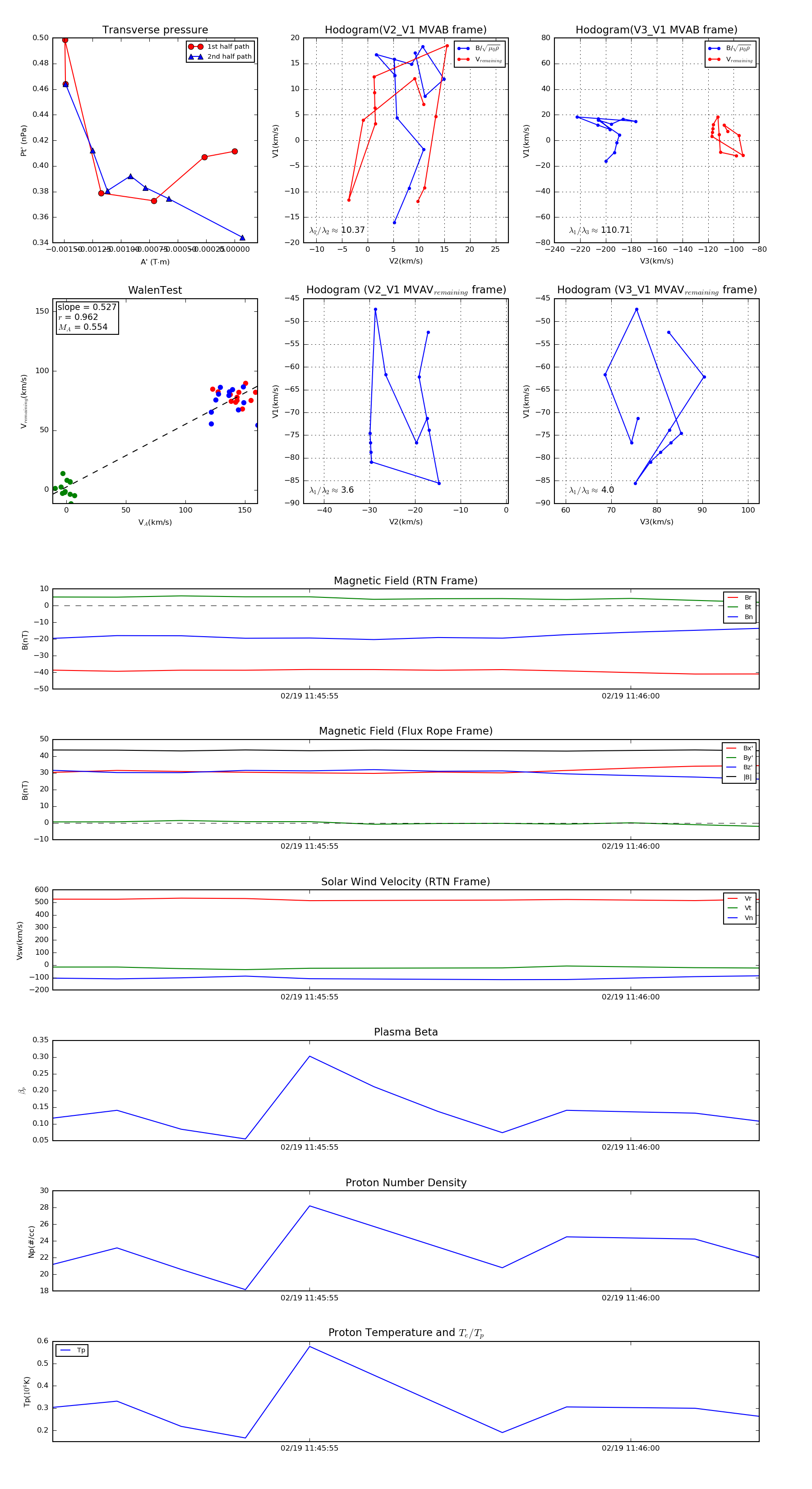
Flux Rope in 2022

Flux Rope Event 2022-02-19 11:45:51 ~ 2022-02-19 11:46:02 (12 seconds)


plot