HOME   LIST
‹–   –›

Flux Rope in 2022

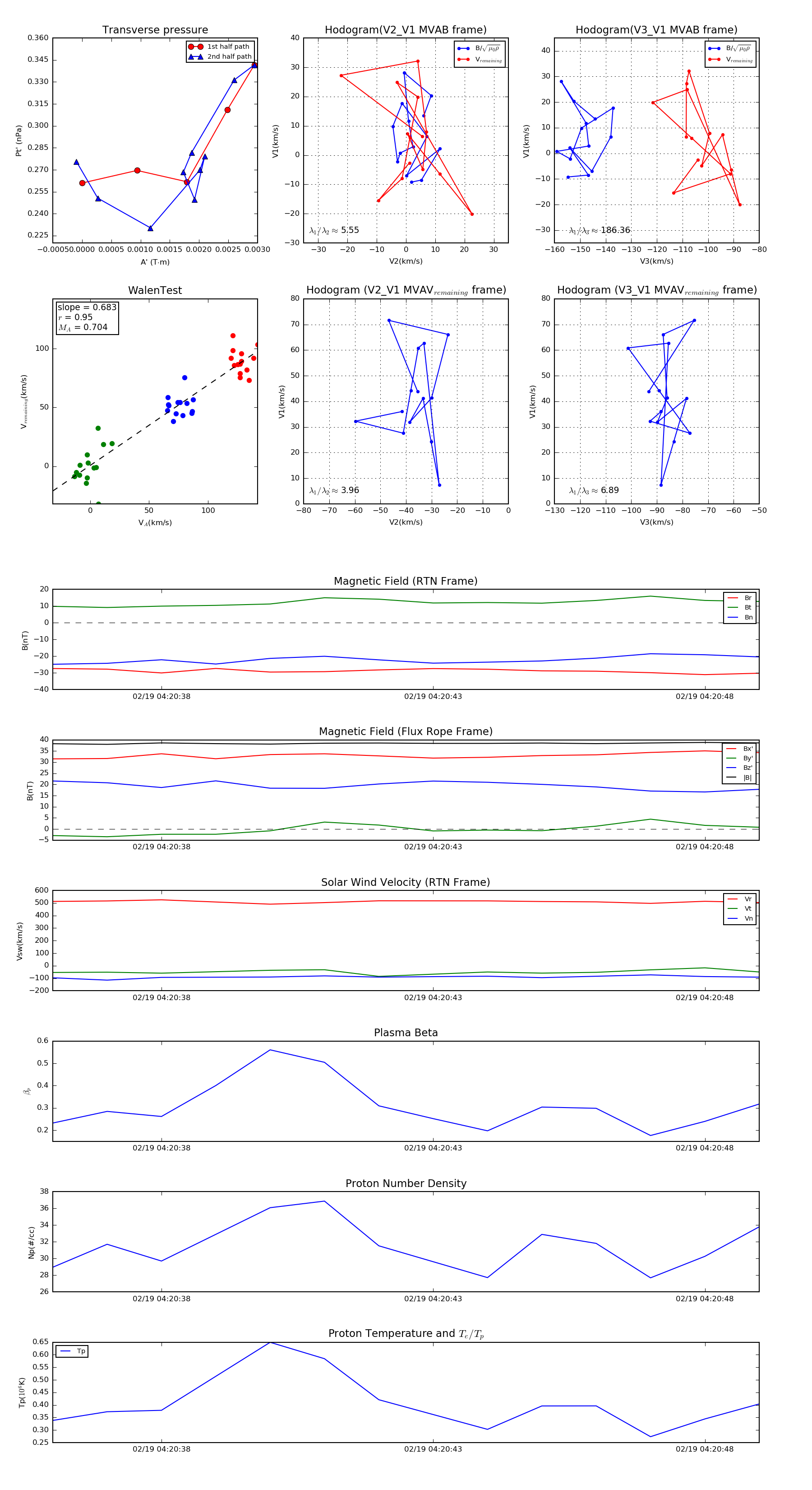
Flux Rope Event 2022-02-19 04:20:36 ~ 2022-02-19 04:20:49 (14 seconds)


plot