HOME   LIST
‹–   –›

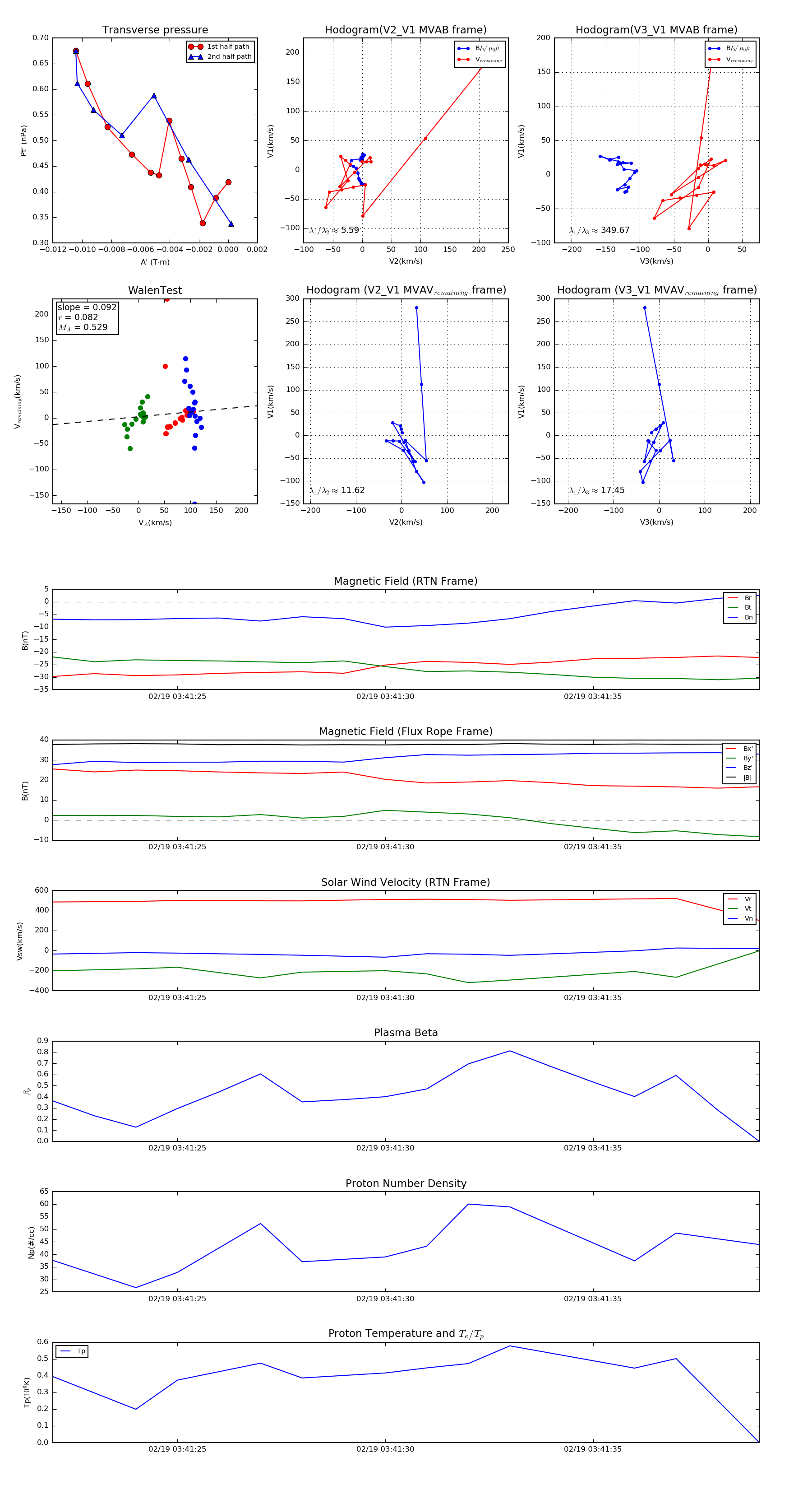
Flux Rope in 2022

Flux Rope Event 2022-02-19 03:41:22 ~ 2022-02-19 03:41:39 (18 seconds)


plot